Услуга: Принципы управления
Описание
ЗАДАНИЕ 1
Задание выполняется в напечатанном/ письменном виде. Сверху подписывается ФИО студента, группа
Для выполнения заданий вам необходимо изучить приведенные сведения и развернуто ответить на вопросы в конце каждого задания.
- Теория. Инструкция визиря Рехмира
«Выслушивая подчиненных, визирь должен сидеть на своем седалище. На полу должен быть ковер, за спиной и под ногами — подушки, в руках — палка. Перед ним должны быть развернуты 40 кожаных свитков с законами. По обе стороны стоят вельможи Юга, начальник кабинета — справа, докладчик — слева, секретари — рядом. Каждый выслушивается по очереди. Говорящего представляет курьер визиря. Визирю докладывают о положении дел в крепостях Юга и Севера, закрытии и открытии присутственного места, входящих и выходящих из царского дома. Ему докладывают о своей деятельности столоначальники.
После этого он должен идти на совет к царю и войти в покои раньше главного казначея, который должен ожидать у северного фасада. Когда оба сановника доложат друг другу о положении дел на текущий момент, визирь посылает открыть все двери царского дома, чтобы все могли входить и выходить с ведома курьера. Курьер должен распорядиться, чтобы все это было записано. Всякое прошение на имя царя излагается в письменном виде и подается визирю. Когда к нему обращаются по поводу земельных отношений, визирь должен послать к просителю своего курьера — сверх слушания дола у поземельного инспектора уездного совета. Согласно закону, визирь должен вынести решение для земли Севера и Юга в течение двух месяцев, вблизи столицы — в течение четырех дней. Визирь регулярно заслушивает местных чиновников о поземельных отношениях в их уездах. Коменданты и сельские старшины обязаны письменно докладывать визирю в первый день каждого четырехмесячного периода. Заведующий царским столом и военный совет являются к нему, чтобы получить инструкцию об управлении войсками.
Все чиновники, от первого до последнего, являются в залу визиря, чтобы спросить его совета. Ему докладывают обо всем, и он выслушивает все дела. Он назначает военных и гражданских чиновников для царской администрации. Визирь принимает и хранит у себя все документы номов, контракты, документы о храмовых доходах и налогах граждан, он составляет списки всех быков, наблюдает за каналами в первый день каждой декады, заботится о водоснабжении страны, разбирает тяжбы и дела об арестах, приграничные конфликты. Он заведует наблюдением выхода Сириуса и поднятия Нила. Ему предоставляют отчет все служащие на флоте от высших до низших чинов».
Этот текст, запечатленный на гробнице визиря Рехмира, является достаточно традиционным и стереотипным. Подробные описания своих должностных обязанностей и функций оставляли многие чиновники Древнего Египта. Иногда они иллюстрированы изображением деловых сцен: приемом посетителей, текстами законов и списками должностей, дворцовый ритуал.
Вопросы:
Проанализируйте «Инструкцию визиря» Рехмира и ответьте на вопросы:
1.Можно ли считать, что визирь перегружен должностными обязанностями и функциями?
2.Как бы вы оценили уровень централизации власти у высших должностных лиц в Египте: как высокий, средний, низкий?
2.Теория
Никколо Макиавелли (1469—1527) родился в знатной, но обедневшей семье во Флоренции. В 1498 г. стал секретарем Совета Десяти Флорентийской республики. Наиболее значительными его работами считаются трактат «О военном искусстве» (1521) и четыре книги «Рассуждения по поводу первой декады Тита Ливия» (1531), «Государь» (1532) — второе название руского перевода этой книги — «Князь»; «История Флоренции» (1532). Макиавелли разработал теорию государства, попытавшись (и во многих аспектах небезуспешно) раскрыть законы развития государства не с теологической, а с человеческой точки зрения, учитывая реальную обстановку социального развития и непосредственное влияние психологии выдающихся личностей. Считая республику лучшей формой государства, Макиавелли понимал, что в условиях современной ему Италии возможно лишь централизованное государство с единовластным правителем. Кодексу поведения такого государя посвящены многие страницы книги «Князь», где утверждается, что для сохранения государства хороши и пригодны любые методы.
Высказывания Н. Макиавелли:
- • Всякая перемена прокладывает путь другим переменам.
- • Государь не волен выбирать себе народ, но волен выбирать знать, его право карать и миловать, приближать и подвергать опале.
- • Государю нет необходимости обладать всеми добродетелями, но есть прямая необходимость выглядеть обладающим ими.
- • К оружию следует прибегать в последнюю очередь, когда другие средства окажутся недостаточны.
- • Кто меньше полагается на милость судьбы, тот дольше удерживается у власти.
- • Об уме правителя первым делом судят по тому, каких людей он к себе приближает.
- • С врагом можно бороться двумя способами: во-первых, законами, во-вторых, силой. Первый способ присущ человеку, второй — зверю.
- • Следует заранее примириться с тем, что всякое решение сомнительно, ибо это в порядке вещей, что, избегнув одной неприятности, попадешь в другую.
- • Умы бывают трех видов: один все постигает сам; другой может понять то, что постиг первый, третий — сам ничего не постигает и постигнутого другим понять.
Вопросы
- 1. Какие из данных высказываний актуальны в наше время? Почему?
- 2. Как вы понимаете высказывание «Об уме первым делом судят по тому, каких людей он к себе приближает».
3.Теория.
Таблица 1. Принципы управления
14 принципов административного управления А. Файоля | 12принципов управления Г. Эмерсона |
1.Неотделимость власти от ответственности | 1.Исходный пункт управления — отчетливо поставленные цели |
2. Разделение труда | 2.Здравый смысл, требующий признания ошибок и поиска их причин |
3. Единство распоряжения, или единоначалие | 3.Компетентная консультация на основе привлечения профессионалов с целью совершенствования управления |
4. Дисциплина, обязательная для всех и предполагающая взаимное уважение руководства и подчиненных | 4. Дисциплина, основанная на четкой регламентации деятельности, контроле, своевременном поощрении |
5. Единство руководства по принципу «один руководитель и единый план для совокупности операций, имеющих общую цель» | 5. Справедливое отношение к персоналу |
6. Подчинение индивидуальных интересов общим | 6. Быстрый, надежный, полный, точный и постоянный учет |
7. Справедливое для всех вознаграждение | 7. Диспетчеризация по принципу «Лучше диспетчеризовать хотя бы незапланированную работу, чем планировать работу не диспетчеризуя ее». |
8. Разумная специализация, ослабляющаяся с увеличением масштабов предприятия | 8. Нормы и инструкции, способствующие поиску и реализации резервов |
9. Иерархия, предполагающая минимизацию управленческих ступеней и полезность горизонтальных связей | 9. Нормализация условий труда |
10. Порядок, в основу которого положен принцип «каждому свое место и каждый на своем месте» | 10. Нормирование операций, заключающееся в стандартизации способов их выполнения, регламентировании времени |
11. Справедливость, обеспечиваемая преданностью персонала и объективностью администрации | 11. Письменные стандартные инструкции |
12. Устойчивость персонала, ибо текучка — следствие плохого управления | 12.Вознаграждение за производительность |
13.Инициатива, требующая от руководителя всемерного поощрения и подавления собственного тщеславия | |
14.Корпоративный дух, т. е. общность интересов работников и коллективизм в труде |
Вопросы:
Рассмотрите принципы управления, сформулированные А. Фойолем и Г. Эмерсоном, и выделите пять наиболее важных, на ваш взгляд, для фирмы.
4. Теория
На любую организацию воздействует множество факторов. Их можно разделить на факторы внутренней и внешней среды. Примеры факторов приведены на рисунке 1.

Рисунок 1. Факторы, воздействующие на организацию
Вопросы:
1. Укажите факторы внешней и внутренней среды ПАО «Роснефть».
2. Какие из этих факторов и как влияют на деятельность предприятия (способствуют усилению позиций на рынке или же могут привести к ухудшению его позиций)?
5. Теория
Принципы построения организационных структур:
- простота — обеспечение минимально возможного числа иерархических ступеней (уровней управления);
- адаптивность — способность изменяться в определенных пределах при изменении внешних и внутренних условий;
- структура предприятия должна отражать цели и задачи фирмы, быть подчиненной процессу производства и оказания услуг и меняться вместе с ними;
- структура должна отражать функциональное разделение труда и объем полномочий менеджеров, которые, в свою очередь, определяются политикой, процедурой, правилами и должностными инструкциями;
- при построении структур управления должен быть реализован принцип соответствия между функциями и полномочиями, с одной стороны, и квалификацией и уровнем культуры конкретного сотрудника — с другой',
- каждая функция, реализуемая фирмой, должна быть закреплена за конкретной службой, т. е. недопустимо закрепление одной функции за двумя или несколькими службами;
- иерархия служб не должна подчинять одному субъекту управления более шести-восьми объектов;
- кратчайшие пути прохождения информации;
- разделение стратегических и оперативных функций.
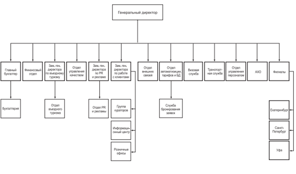
Наиболее распространенные ошибки в построении организационных структур управления:
• наличие «дублирования» функций (одна и та же функция закреплена за разными структурными подразделениями);
• наличие функций управления, не закрепленных за каким-либо структурным подразделением (например, часто незакрепленной оказывается функция разработки кредитной политики, так как фирма не пользуется кредитами);
• превышение нормы управления (6—8 объектов управления);
• двойное подчинение (в турфирме так часто бывает с курьером, который подчинен практически всем сотрудникам).
Вопросы: Найдите ошибки у приведенной организационной структуры, основываясь на вышеперечисленных принципах построения организационных структур.
Рисунок 2. Пример организационной структуры

all_at_700

















