Для студентов МГТУ им. Н.Э.Баумана по предмету Управление техническими системами (УТС)Вариант 9 - ЛР №1Вариант 9 - ЛР №1
4,97514529
2021-11-232021-11-23СтудИзба
Лабораторная работа: Вариант 9 - ЛР №1 вариант 9
-33%
Описание
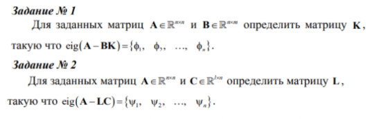
Лабораторные из 2021 года, код на матлабе, посчитаны обе задачи, зачтено
Для работы кода нужно 2 доп тулбокса: Control System и Symbol Math
![]()
Для работы кода нужно 2 доп тулбокса: Control System и Symbol Math



Характеристики лабораторной работы
Учебное заведение
Семестр
Вариант
Просмотров
13
Качество
Идеальное компьютерное
Размер
1011 b
Список файлов

Спасибо за покупку! Я буду очень рад, если поставишь справедливую оценку купленному файлу :3 Ищи больше работ в моём профиле, там много нужного тебе!