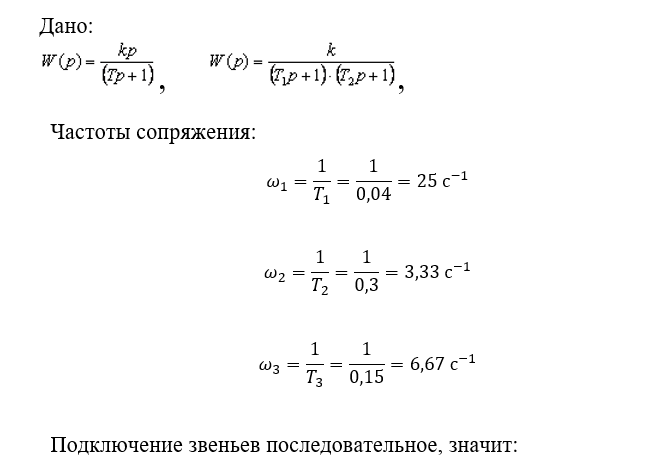
Для студентов МГТУ им. Н.Э.Баумана по предмету Управление техническими системами (УТС)Построение ЛАФЧХПостроение ЛАФЧХ
5,00527
2025-11-152025-11-15СтудИзба
ДЗ 2: Построение ЛАФЧХ
Новинка
Описание

Характеристики домашнего задания
Учебное заведение
Семестр
Номер задания
Просмотров
1
Размер
142,13 Kb
Список файлов
ДЗ 2.docx
МГТУ им. Н.Э.Баумана


















