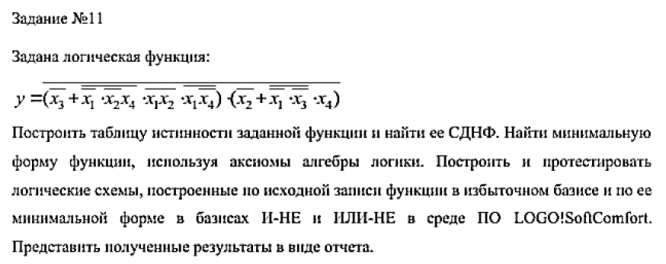
Для студентов МГТУ им. Н.Э.Баумана по предмету Управление техническими системами (УТС)Домашнее задание №1 (вариант №11)Домашнее задание №1 (вариант №11)
5,0054
2020-10-142020-10-14СтудИзба
ДЗ: Домашнее задание №1 (вариант №11)
Описание
Характеристики домашнего задания
Учебное заведение
Просмотров
54
Размер
567,87 Kb
Список файлов
Домашнее задание №1 (вариант №11).pdf

НОВИНКА: отчеты по практикам! Поиск - по названию предприятия в тэге. База учебных материалов МГТУ им. Н.Э. Баумана в формате pdf, оригиналы файлов отсутствуют (если иное не оговорено в описании). Вопросы задавайте ДО покупки в комментариях под файлами.