Для студентов МГТУ им. Н.Э.Баумана по предмету ТермодинамикаГазовые смеси и теплоёмкостиГазовые смеси и теплоёмкости
4,9957604
2023-02-282023-02-28СтудИзба
ДЗ 1: Газовые смеси и теплоёмкости вариант 39
Описание
Домашнее задание было выполнено в MathCAD Prime и сохранено в PDF, которое ПОЛНОСТЬЮ СОСТАВЛЕНО по примеру, приведенному в "МЕТОДИЧЕСКИЕ УКАЗАНИЯ"
Методические указания к ДЗ №1👈
Термодинамические свойства гелия (He)👈
Термодинамические свойства ксенона (Xe)👈
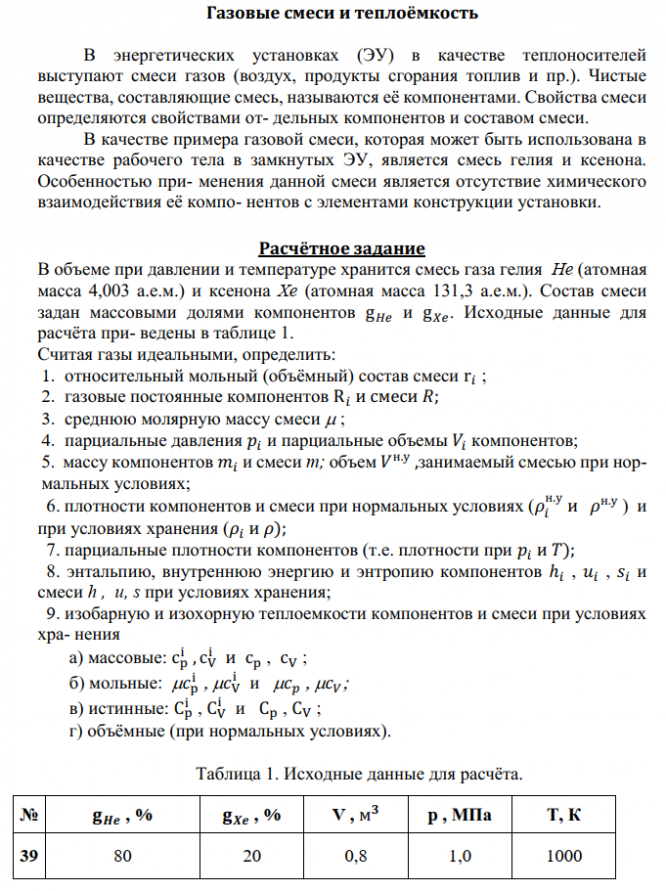
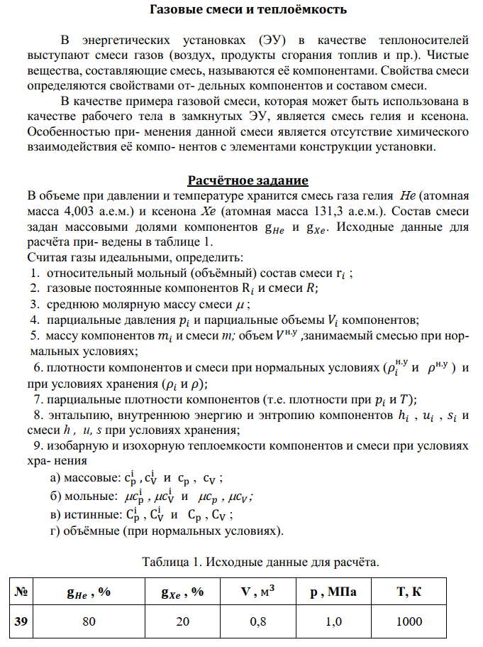
УСЛОВИЕ

ДЕМО

Газовые смеси и теплоёмкости.
Характеристики домашнего задания
Предмет
Учебное заведение
Номер задания
Вариант
Программы
Просмотров
7
Качество
Идеальное компьютерное
Размер
3,72 Mb
Список файлов
VAR 39.pdf

Если работа Вам была полезна, Пожалуйста, потратьте несколько секунд, чтобы оставить нам 5 ЗВЁЗД и положительный отзывы. Мы Вам глубоко признателены!