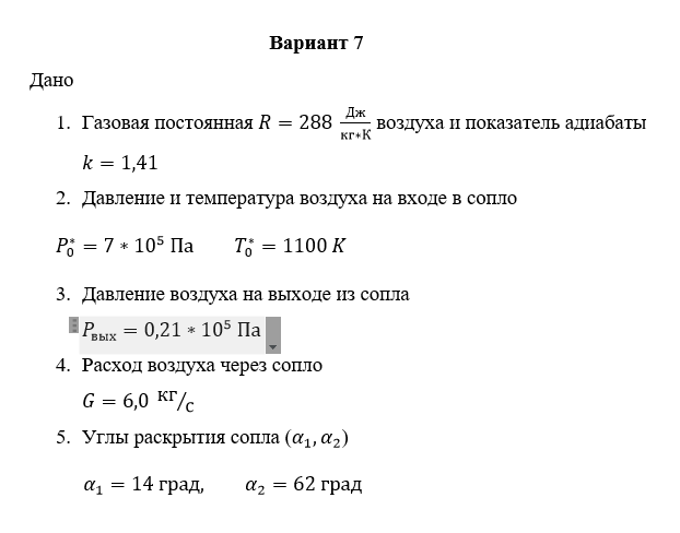
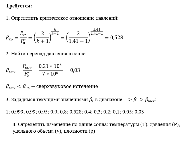
Для студентов МГТУ им. Н.Э.Баумана по предмету ТермодинамикаВариант 7 - ДЗ №3 - Истечение газов по каналам переменного сеченияВариант 7 - ДЗ №3 - Истечение газов по каналам переменного сечения
5,0051
2021-12-072021-12-07СтудИзба
ДЗ 3: Вариант 7 - ДЗ №3 - Истечение газов по каналам переменного сечения вариант 7
Описание



Характеристики домашнего задания
Предмет
Учебное заведение
Номер задания
Вариант
Просмотров
32
Размер
47,34 Kb