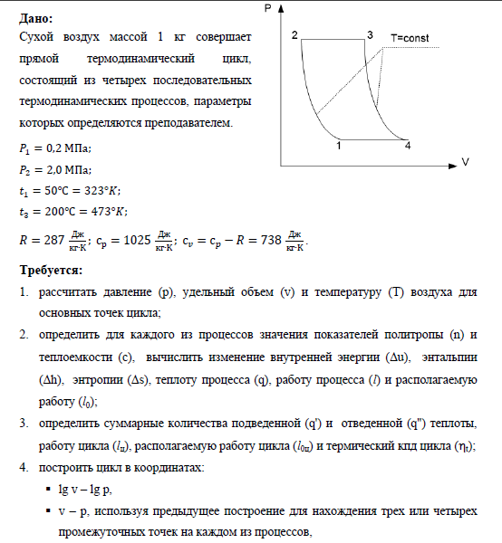
Для студентов МГТУ им. Н.Э.Баумана по предмету ТермодинамикаВариант 11 - ДЗ №1 - Анализ газового циклаВариант 11 - ДЗ №1 - Анализ газового цикла
4,50515
2021-11-182021-11-18СтудИзба
ДЗ 1: Вариант 11 - ДЗ №1 - Анализ газового цикла вариант 11
Описание

Характеристики домашнего задания
Предмет
Учебное заведение
Номер задания
Вариант
Просмотров
151
Качество
Идеальное компьютерное
Размер
1,1 Mb
Список файлов
ДЗ_1 газовый цикл.pdf
Отзывы
Отзыв
ход решения правильный, но из-за того что все округлено с самого начала значения абсолютно другие получаются
МГТУ им. Н.Э.Баумана



















