Для студентов МГТУ им. Н.Э.Баумана по предмету ТермодинамикаТеплопередача через многослойную плоскую стенкуТеплопередача через многослойную плоскую стенку
2021-07-142021-07-14СтудИзба
ДЗ 3: Теплопередача через многослойную плоскую стенку вариант 5
Описание
Домашнее задание по ТД "Теплопередача через многослойную плоскую стенку" - вариант 5.
Условие задания
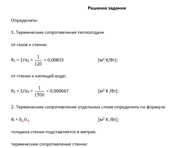
Тепло дымовых газов передается через стенку котла кипящей воде. Принимая температуру газов tж1 = 800 0C, воды tж2 = 140 0C, коэффициент теплоотдачи от газов к стенке a1 = 120 Вт/(м2 K) и от стенки к воде a2 = 1500 (Вт/м2 K). Стенку считать плоской.
![]()
Условие задания
Тепло дымовых газов передается через стенку котла кипящей воде. Принимая температуру газов tж1 = 800 0C, воды tж2 = 140 0C, коэффициент теплоотдачи от газов к стенке a1 = 120 Вт/(м2 K) и от стенки к воде a2 = 1500 (Вт/м2 K). Стенку считать плоской.

Характеристики домашнего задания
Предмет
Учебное заведение
Номер задания
Вариант
Просмотров
120
Качество
Идеальное компьютерное
Размер
135,55 Kb
Список файлов
Комментарии
Нет комментариев
Стань первым, кто что-нибудь напишет!
МГТУ им. Н.Э.Баумана



















