Вариант 22 - Домашнее задание 3 (2 по старой программе) «Предельные теоремы и математическая статистика»
Описание
ЗАДАЧА 2
Вариант 22. Вероятность случайного события равна 0,67. Сколько нужно провести испытаний, чтобы с вероятностью, не менее, чем 0,98, можно было ожидать, что наблюдаемая частота случайного события отклонится от его вероятности не более чем на 0,01? Решить задачу двумя способами: используя неравенство Чебышёва и интегральную теорему Муавра — Лапласа.
ЗАДАЧА 3
Вариант 22. Для заданной выборки:
1) постройте: а) статистический ряд; б) интервальный статистический ряд, предварительно определив число интервалов;
2) найдите значения точечных оценок математического ожидания и дисперсии;
3) постройте гистограмму;
4) на основе анализа результатов наблюдений выдвинете гипотезу о виде закона распределения генеральной совокупности.
Горизонтальное отклонение от цели при испытаниях 190 ракет, м.
ЗАДАЧА 4
Вариант 22. Среднеквадратическое отклонение ошибки высотомера равно 15 м. Сколько надо иметь таких приборов на самолете, чтобы с достоверностью 0,99 ошибка средней высоты была меньше 30 м? При этом случайные ошибки распределены по нормальному закону, а систематические ошибки отсутствуют.
Помимо самих решений задач, для третьего номера прикреплен docx-файл со статистическим рядом, представленным в виде таблицы.Показать/скрыть дополнительное описание
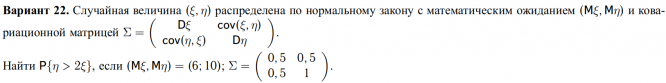
ЗАДАЧА 1: Случайная величина (ξ, η) распределена по нормальному закону с математическим ожиданием (Mξ, Mη) и ковариационной матрицей. ЗАДАЧА 2: Вероятность случайного события равна 0,67. Сколько нужно провести испытаний, чтобы с вероятностью, не менее, чем 0,98, можно было ожидать, что наблюдаемая частота случайного события отклонится от его вероятности не более чем на 0,01? Решить задачу двумя способами: используя неравенство Чебышёва и интегральную теорему Муавра — Лапласа. ЗАДАЧА 3: Для заданной выборки: 1) постройте: а) статистический ряд; б) интервальный статистический ряд, предварительно определив число интервалов; 2) найдите значения точечных оценок математического ожидания и дисперсии; 3) постройте гистограмму; 4) на основе анализа результатов наблюдений выдвинете гипотезу о виде закона распределения генеральной совокупности.
Горизонтальное отклонение от цели при испытаниях 190 ракет, м. ЗАДАЧА 4: Среднеквадратическое отклонение ошибки высотомера равно 15 м. Сколько надо иметь таких приборов на самолете, чтобы с достоверностью 0,99 ошибка средней высоты была меньше 30 м? При этом случайные ошибки распределены по нормальному закону, а систематические ошибки отсутствуют..
МГТУ им. Н.Э.Баумана
Материалы всем


















