Для студентов СПбПУ Петра Великого по предмету Теория оптимизацииЛинейное программированиеЛинейное программирование
5,0053191
2023-12-202023-12-20СтудИзба
Лабораторная работа 3: Линейное программирование
Описание
Цель работы — решить задачи линейного программирования
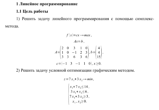
1 Решить задачу линейного программирования симплекс-методом для следующих условий:
2 Решить задачу условной оптимизации графическим методом для следующих условий:
1 Решить задачу линейного программирования симплекс-методом для следующих условий:
2 Решить задачу условной оптимизации графическим методом для следующих условий:

Характеристики лабораторной работы
Предмет
Учебное заведение
Номер задания
Просмотров
1
Качество
Идеальное компьютерное
Размер
172,88 Kb
Список файлов
Лабораторная работа №3.docx

Если нужен другой вариант работы или отдельная задача из любой работы, пишите в комментарии