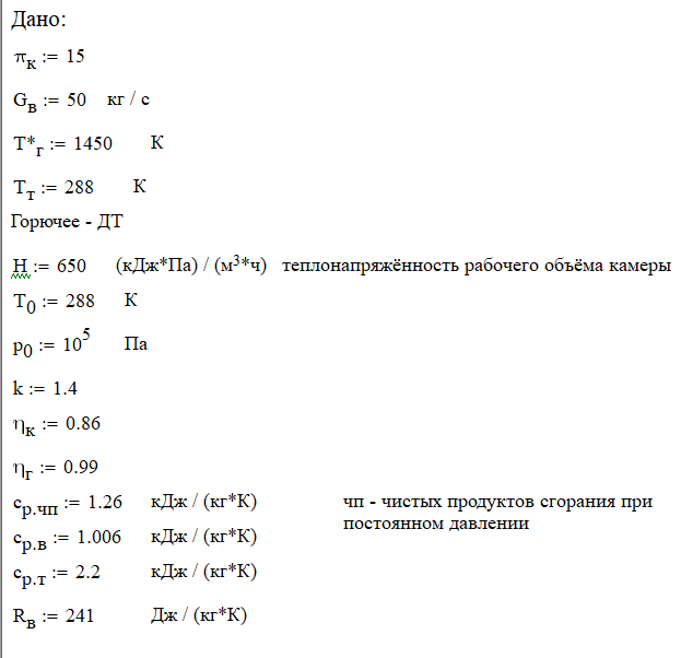
Для студентов МГТУ им. Н.Э.Баумана по предмету Теория горения и взрываРасчёт камеры сгоранияРасчёт камеры сгорания
4,72551
2022-05-242022-05-24СтудИзба
ДЗ: Расчёт камеры сгорания
Описание

Файлы условия, демо
Характеристики домашнего задания
Предмет
Учебное заведение
Семестр
Просмотров
21
Размер
196,78 Kb
Список файлов
Raschyot (1).xmcd
МГТУ им. Н.Э.Баумана



















