Для студентов МГТУ им. Н.Э.Баумана по предмету Теория функций комплексного переменного (ТФКП)Ряды ФурьеРяды Фурье
5,0056
2023-03-072024-09-10СтудИзба
ДЗ 3: Ряды Фурье вариант 6
-62%
Описание

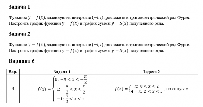
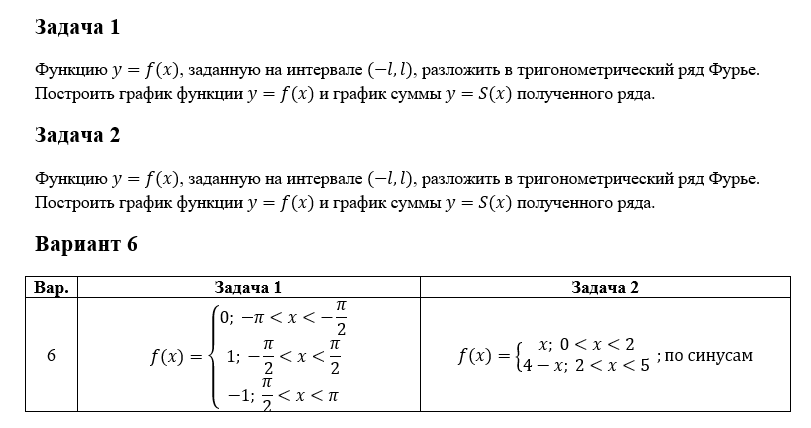
Задача 1 Функцию y=f(x), заданную на интервале (-l,l), разложить в тригонометрический ряд Фурье. Построить график функции y=f(x) и график суммы y=S(x) полученного ряда. Задача 2 Функцию y=f(x), заданную на интервале (-l,l), разложить в тригонометрический ряд Фурье. Построить график функции y=f(x) и график суммы y=S(x) полученного ряда. Вариант 6 Вар.Задача 1Задача 2 6f(x)={█(0; -π<x<-π/2@1; -π/2<x<π/2@-1; π/2<x<π)┤f(x)={█(x; 0<x<2@4-x; 2<x<5)┤ ;по синусам .
Характеристики домашнего задания
Учебное заведение
Семестр
Номер задания
Вариант
Программы
Просмотров
97
Качество
Идеальное компьютерное
Размер
324,11 Kb
Список файлов
Ряды Фурье.pdf

Вам все понравилось? Получите кэшбэк - 40 рублей на Ваш счёт при покупке. Поставьте оценку и напишите положительный комментарий к купленному файлу. После Вы получите деньги на ваш счет.