ТФКП второй типовик на 9 задач 7 вариант
Описание









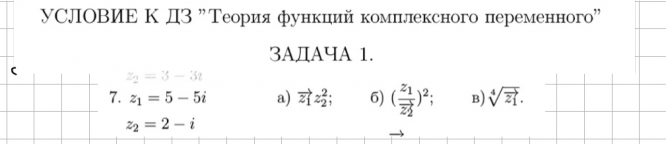
1. Найти значечения:
Найти:
2. Заштриховать на рисунке область плоскости Z, определяемую заданными неравенствами. Границы области, ей принадлежащие, вычертить сплошными, а не принадлежащие - пунктирными линиями.
3. Вычислить значение функций при заданном значении аргумента.
4. Проверить, будет ли регулярна заданная функция. Для регулярной найти производную, использльзуя формулу
5. Установить, может ли данная функция служить вещественной или мнимой частью
некоторой регулярной функции и, если может, то восстановить эту регулярную функцию
в виде f(z). Убедиться, что найденная функция регулярна и удовлетворяет заданному
условию. Ниже через U(x, y) обозначается вещественная, а через V (x, y) — мнимая части
искомой регулярной функции.
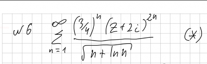
6. Определить круг сходимости заданного степенного ряда. Сходится ли ряд в заданной
точке∑Z1; Z2; Z3; ? Если сходится, то как - абсолютно или условно ? Сделать рисунок.∞ (z − i)2n−1
√
7. Найти все разложения заданной функции по степеням заданной разности (z − a).
Указать область пригодности каждог√о из разложений.
Примечание. а) 5 вариант. Под z3 − 3z2 + 3z понимается то значение этого корня,
которое на вещественной полуоси плоскости Z принимает вещественные значения;
б) 8 вариант. Кубический корень понимается в том∫же смысле, что∫в варианте N 5;z
z
dz
pi
dz
в) 11 вариант: воспользоваться формулой arctgz =
=
+
;
1 + z2
2
1 + z2
0
∞
г) 19 вариант - см. 5 вариант.
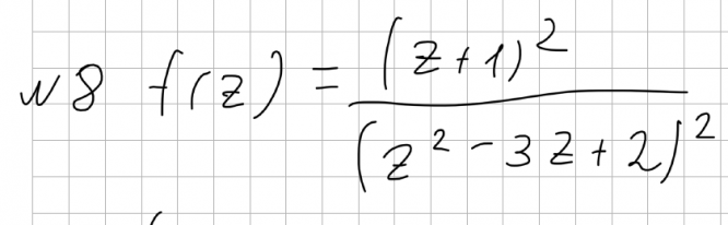
8. Найти все особые точки заданной функции; определить их характер и найти вычеты в
них. Установить, чем является для данной функции бесконечно удаленная точка и найти
вычеты в ней.
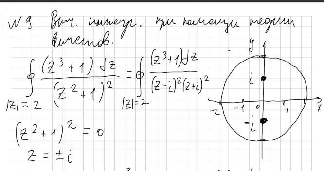
9. В в∮ариантах 1-15 вычислить интеграл при помощи теории вычетов; в вариантах 16-30- при помощи формулы Коши (или ее следствия).Показать/скрыть дополнительное описание
ТФКП, типовое дз 9 номеров. 7 вариант, факультет СМ. Сдано Яковлеву 1. Найти значечения: Найти: 2. Заштриховать на рисунке область плоскости Z, определяемую заданными неравенствами. Границы области, ей принадлежащие, вычертить сплошными, а не принадлежащие - пунктирными линиями. 3. Вычислить значение функций при заданном значении аргумента. 4. Проверить, будет ли регулярна заданная функция. Для регулярной найти производную, использльзуя формулу 5. Установить, может ли данная функция служить вещественной или мнимой частью некоторой регулярной функции и, если может, то восстановить эту регулярную функцию в виде f(z). Убедиться, что найденная функция регулярна и удовлетворяет заданному условию.
Ниже через U(x, y) обозначается вещественная, а через V (x, y) — мнимая части искомой регулярной функции. 6. Определить круг сходимости заданного степенного ряда. Сходится ли ряд в заданной точке∑Z1; Z2; Z3; ? Если сходится, то как - абсолютно или условно ? Сделать рисунок.∞ (z − i)2n−1 √ 7. Найти все разложения заданной функции по степеням заданной разности (z − a). Указать область пригодности каждог√о из разложений. Примечание. а) 5 вариант. Под z3 − 3z2 + 3z понимается то значение этого корня, которое на вещественной полуоси плоскости Z принимает вещественные значения; б) 8 вариант. Кубический корень понимается в том∫же смысле, что∫в варианте N 5;z z dz pi dz в) 11 вариант: воспользоваться формулой arctgz = = + ; 1 + z2 2 1 + z2 0 ∞ г) 19 вариант - см.
5 вариант. 8. Найти все особые точки заданной функции; определить их характер и найти вычеты в них. Установить, чем является для данной функции бесконечно удаленная точка и найти вычеты в ней. 9. В в∮ариантах 1-15 вычислить интеграл при помощи теории вычетов; в вариантах 16-30- при помощи формулы Коши (или ее следствия)..
Характеристики домашнего задания
Список файлов
