Для студентов МГТУ им. Н.Э.Баумана по предмету Теория функций комплексного переменного (ТФКП)Ряды ФурьеРяды Фурье
5,00520
2017-05-242024-09-10СтудИзба
ДЗ 3: Ряды Фурье вариант 10
-62%
Описание

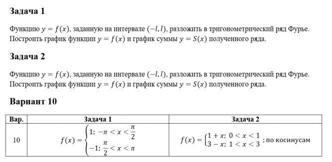
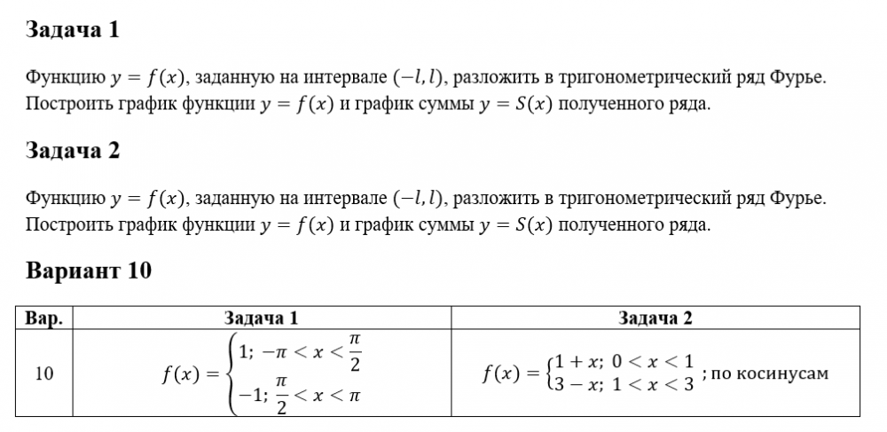
Задача 1 Функцию y=f(x), заданную на интервале (-l,l), разложить в тригонометрический ряд Фурье. Построить график функции y=f(x) и график суммы y=S(x) полученного ряда. Задача 2 Функцию y=f(x), заданную на интервале (-l,l), разложить в тригонометрический ряд Фурье. Построить график функции y=f(x) и график суммы y=S(x) полученного ряда. Вариант 10 Вар.Задача 1Задача 2 10f(x)={█(1; -π<x<π/2@-1; π/2<x<π)┤f(x)={█(1+x; 0<x<1@3-x; 1<x<3)┤ ;по косинусам .
Характеристики домашнего задания
Учебное заведение
Семестр
Номер задания
Вариант
Просмотров
1835
Качество
Фото рукописных листов
Размер
14,83 Mb
Список файлов
Ряды Фурье.pdf

Вам все понравилось? Получите кэшбэк - 40 рублей на Ваш счёт при покупке. Поставьте оценку и напишите положительный комментарий к купленному файлу. После Вы получите деньги на ваш счет.