Для студентов МГТУ им. Н.Э.Баумана по предмету Теория функций комплексного переменного (ТФКП)Ряды ФурьеРяды Фурье
5,00527
2013-10-032024-09-10СтудИзба
ДЗ 3: Ряды Фурье вариант 4
-62%
Описание

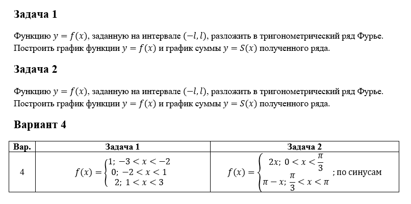
Задача 1 Функцию y=f(x), заданную на интервале (-l,l), разложить в тригонометрический ряд Фурье. Построить график функции y=f(x) и график суммы y=S(x) полученного ряда. Задача 2 Функцию y=f(x), заданную на интервале (-l,l), разложить в тригонометрический ряд Фурье. Построить график функции y=f(x) и график суммы y=S(x) полученного ряда. Вариант 4 Вар.Задача 1Задача 2 4f(x)={█(1; -3<x<-2@0; -2<x<1@2; 1<x<3)┤f(x)={█(2x; 0<x<π/3@π-x; π/3<x<π)┤ ;по синусам .
Характеристики домашнего задания
Учебное заведение
Семестр
Номер задания
Вариант
Просмотров
3278
Качество
Фото рукописных листов
Размер
1,78 Mb
Список файлов
Ряды Фурье.pdf

Вам все понравилось? Получите кэшбэк - 40 рублей на Ваш счёт при покупке. Поставьте оценку и напишите положительный комментарий к купленному файлу. После Вы получите деньги на ваш счет.