Для студентов МГТУ им. Н.Э.Баумана по предмету Теория функций комплексного переменного (ТФКП)Ряды ФурьеРяды Фурье
4,73510
2013-10-032024-09-10СтудИзба
ДЗ 3: Ряды Фурье вариант 12
-62%
Описание

Показать/скрыть дополнительное описание
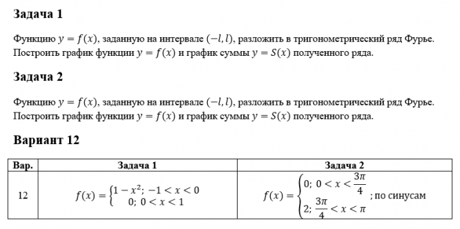
Задача 1 Функцию y=f(x), заданную на интервале (-l,l), разложить в тригонометрический ряд Фурье. Построить график функции y=f(x) и график суммы y=S(x) полученного ряда. Задача 2 Функцию y=f(x), заданную на интервале (-l,l), разложить в тригонометрический ряд Фурье. Построить график функции y=f(x) и график суммы y=S(x) полученного ряда. Вариант 12 Вар.Задача 1Задача 2 12f(x)={█(1-x^2; -1<x<0@0; 0<x<1)┤f(x)={█(0; 0<x<3π/4@2; 3π/4<x<π)┤ ;по синусам .
Характеристики домашнего задания
Учебное заведение
Семестр
Номер задания
Вариант
Просмотров
2160
Качество
Скан рукописных листов
Размер
1,43 Mb
Список файлов
Ряды Фурье.pdf

Вам все понравилось? Получите кэшбэк - 40 рублей на Ваш счёт при покупке. Поставьте оценку и напишите положительный комментарий к купленному файлу. После Вы получите деньги на ваш счет.