Для студентов МГТУ им. Н.Э.Баумана по предмету Теория функций комплексного переменного (ТФКП)Ответы на теорию к экзаменуОтветы на теорию к экзамену
4,78522343
2020-01-312020-01-31СтудИзба
Ответы к экзамену: Ответы на теорию к экзамену
Описание
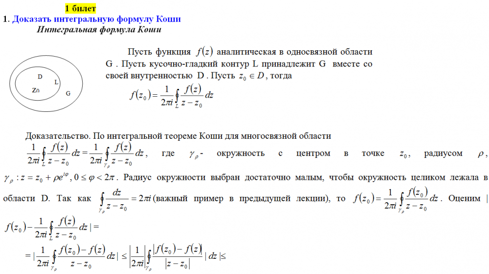
Пример как это выглядит:
Есть разделённый вариант в PDF по ссылке - https://studizba.com/hs/1...8519-shpora-pdf.html

Характеристики ответов (шпаргалок) к экзамену
Учебное заведение
Семестр
Просмотров
152
Качество
Идеальное компьютерное
Размер
226,18 Kb
Список файлов
шпораааа.doc

Зарабатывай на студизбе! Просто выкладывай то, что так и так делаешь для своей учёбы: ДЗ, шпаргалки, решённые задачи и всё, что тебе пригодилось.
Начать зарабатывать
Начать зарабатывать