СПбГУПТД; Теория автоматического управления, Контрольные работы для студентов заочной формы обучения Вариант 9
Описание
Вариант 9.
Контрольная работа №1 по теории автоматического управления
Темы: 1. Получение уравнений систем автоматического регулирования;
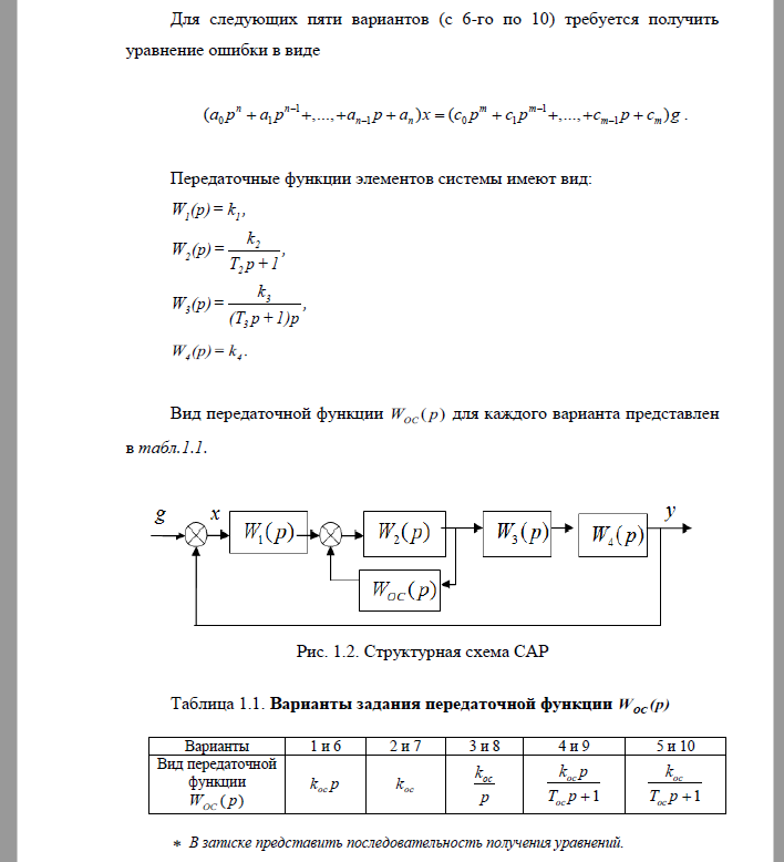
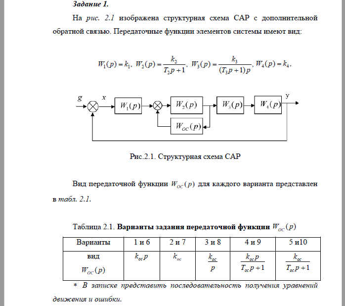
Задание 1. На рис. 1.2 изображена структурная схема некоторой САР с дополнительной обратной связью. Для первых пяти вариантов (с 1 по 5) требуется получить уравнение движения в виде
Для следующих пяти вариантов (с 6-го по 10) требуется получить уравнение ошибки в виде
Задание 2 (для1-5 вариантов). 1. Дать определение, записать и пояснить общую формулу для составления выражения для фазовой частотной характеристики динамического звена или системы. 2. Определить частоту w1 , при которой модуль частотной передаточной функции апериодического звена первого порядка равен m
3. Определить величину фазового смещения для апериодического звена первого порядка при частоте
w = w1
Задание 2 (для 6-10 вариантов).
1. Дать определение, записать и пояснить общую формулу для составления выражения для амплитудной частотной характеристики динамического звена или системы.
2. Определить частоту w1 , при которой модуль частотной передаточной функции дифференцирующего звена равен m.
3.Определить величину фазового смещения для дифференцирующего звена первого порядка при частоте w = w1.
Контрольная работа №2 по теории автоматического управления
Тема: Устойчивость и качество регулирования.
Выполняется 10 вариантов. Номер варианта соответствует цифре напротив фамилии в журнале преподавателя.
Контрольная работа содержит три задания: первое задание направлено на контроль знаний и умений, необходимых для оценки влияния параметров на устойчивость системы; второе задание направлено на контроль знаний и умений, необходимых для построения области устойчивости с помощью критерия устойчивости Гурвица; третье задание направлено на контроль знания номенклатуры, используемых на практике показателей качества переходных процессов и умения выполнить их оценку по виду кривой переходного процесса.
Показать/скрыть дополнительное описаниеСПбГУПТД; Теория автоматического управления, Контрольные работы для студентов заочной формы обучения Получение уравнений систем автоматического регулирования. Частотные характеристики. Устойчивость и качество регулирования Построить область устойчивости Определить показатели качества переходного процесса. Дать определение, записать и пояснить общую формулу для составления выражения для фазовой частотной характеристики динамического звена или системы [1, разд. 4]. 2. Определить частоту , при которой модуль частотной передаточной функции апериодического звена первого порядка равен m. 3. Определить величину фазового смещения для апериодического звена первого порядка при частоте.
СПбГУПТД
Gabriel















