Для студентов МАИ по предмету Теория автоматического управления (ТАУ)Исследование динамики нескорректированной следящей системы методом Михайлова, выбор схемы регулятора и его параметров частотным методом, определение вИсследование динамики нескорректированной следящей системы методом Михайлова, выбор схемы регулятора и его параметров частотным методом, определение в
5,0053103
2024-05-052024-05-05СтудИзба
Исследование динамики нескорректированной следящей системы методом Михайлова, выбор схемы регулятора и его параметров частотным методом, определение влияния НЭ на динамику системы
Описание
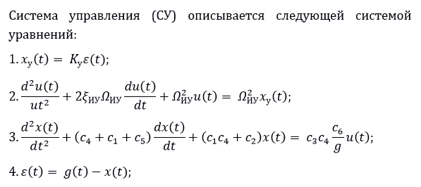
Записать передаточные функции усилителя (У) Wу(s), исполнительного устройства (ИУ) WИУ(s), объекта управления (ОУ) WОУ(s), нескорректированной системы в разомкнутом W(s) и замкнутом Ф(s), Фε(s) состояниях для системы вида
![]()
- установившаяся ошибка при задающем сигнале заданного вида g(t) не должна превышать εмакс (ε ≤ εмакс);
- время переходного процесса tпп не должно превышать tппмакс (tпп ≤ tппмакс);
- перерегулирование σ не должно превышать σдоп (σ ≤ σдоп).
О) релейной;
Р) релейной с зоной нечувствительности;
С) с зоной нечувствительности.
Определить параметры возможных периодических решений, проверить выполнение гипотезы фильтра, если такие решения существуют, и определить устойчивость решений.


- Определить требуемый коэффициент передачи усилителя Kутр из условия обеспечения заданной точности (ε ≤ εмакс) отработки задающего сигнала заданного вида g(t).
- Исследовать устойчивость нескорректированной системы при Kу = Kутр и определить критические параметры Kу = Kукр при которых системы будет находиться на границах устойчивости (апериодической и колебательной), используя заданный критерий устойчивости (Гурвица, Михайлова, Рауса, Найквиста по АФЧХ или Найквиста по ЛЧХ).
- Построить частотные характеристики замкнутой системы A(ω) и φ(ω) при Kу = 0.5 Kукр. Построить АФЧХ, ЛАЧХ и ЛФЧХ для разомкнутой системы при Kу = 0.5 Kукр и определить запасы устойчивости.
- Выбрать структурную схему скорректированной системы и параметры корректирующих устройств с помощью заданного метода синтеза (Аналитического или Частотного) из условия обеспечения заданных показателей качества:
- установившаяся ошибка при задающем сигнале заданного вида g(t) не должна превышать εмакс (ε ≤ εмакс);
- время переходного процесса tпп не должно превышать tппмакс (tпп ≤ tппмакс);
- перерегулирование σ не должно превышать σдоп (σ ≤ σдоп).
- Построить переходный процесс для скорректированной системы при g(t) = 1(t) с помощью заданного метода (обратных преобразований Лапласа или «трапеций»).
- Провести методом «гармонического баланса» анализ динамических свойств синтезированной (автономной) системы при наличии в исполнительном устройстве заданной нелинейности типа:
О) релейной;
Р) релейной с зоной нечувствительности;
С) с зоной нечувствительности.
Определить параметры возможных периодических решений, проверить выполнение гипотезы фильтра, если такие решения существуют, и определить устойчивость решений.

Характеристики курсовой работы
Учебное заведение
Вариант
Просмотров
2
Качество
Идеальное компьютерное
Размер
2,26 Mb
Список файлов
чистовик версия 4.docx

Если нужен другой вариант работы или отдельная задача из любой работы, пишите в комментарии