Для студентов МГТУ им. Н.Э.Баумана по предмету Теория управления нелинейных системЛинеаризация обратной связью по состояниюЛинеаризация обратной связью по состоянию
5,0052
2024-07-282024-07-28СтудИзба
Лабораторная работа 3: Линеаризация обратной связью по состоянию вариант 3
Описание
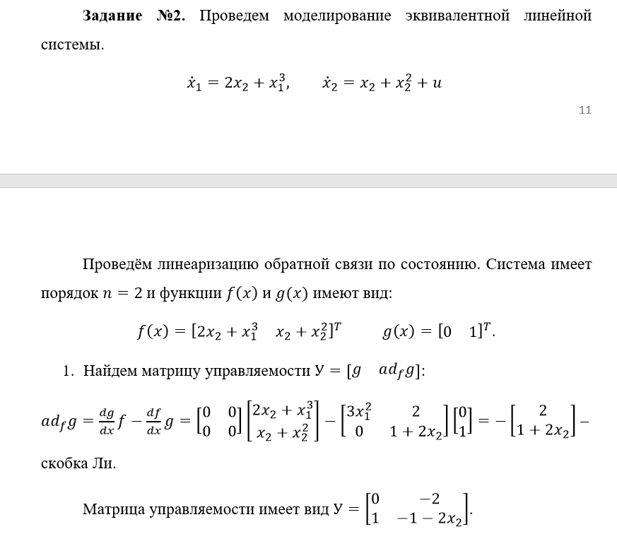
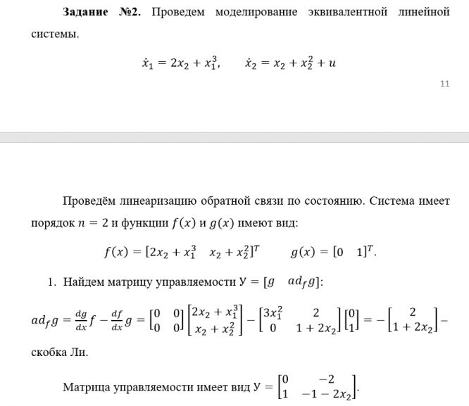
Отчёт по лабораторной работе №3 по теории управления нелинейных систем "Линеаризация обратной связью по состоянию". Работа выполнена в программе SimInTech, 3 вариант
![]()
Характеристики лабораторной работы
Учебное заведение
Номер задания
Вариант
Просмотров
19
Качество
Идеальное компьютерное
Размер
1,26 Mb
Преподаватели
Список файлов
Отчёт по лр3.docx
Комментарии
Нет комментариев
Стань первым, кто что-нибудь напишет!
МГТУ им. Н.Э.Баумана



















