Для студентов МГТУ им. Н.Э.Баумана по предмету Теоретические основы электротехники (ТОЭ)Типовик 1Типовик 1
5,0051
2020-05-292020-05-29СтудИзба
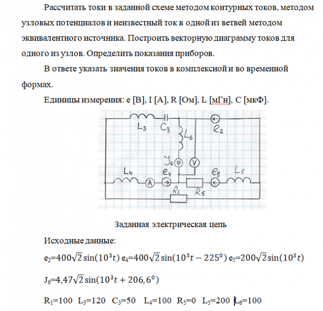
Курсовая работа: Типовик 1
Описание
Характеристики курсовой работы
Учебное заведение
Семестр
Просмотров
95
Размер
2,42 Mb
Список файлов
dz1_eltekh (1).docx
МГТУ им. Н.Э.Баумана


















