Для студентов МГТУ им. Н.Э.Баумана по предмету Теоретическая механикаСборка семинаров по Термех части Динамика (3-го семестра)Сборка семинаров по Термех части Динамика (3-го семестра)
5,0053
2023-05-312024-08-06СтудИзба
Семинары: Сборка семинаров по Термех части Динамика (3-го семестра)
-33%
Описание
Семинары для освоение курса и подготовки к Экзамену!
11 семинаров по "Динамика", в которых - задачи с решением!
СОДЕРЖАНИЕ
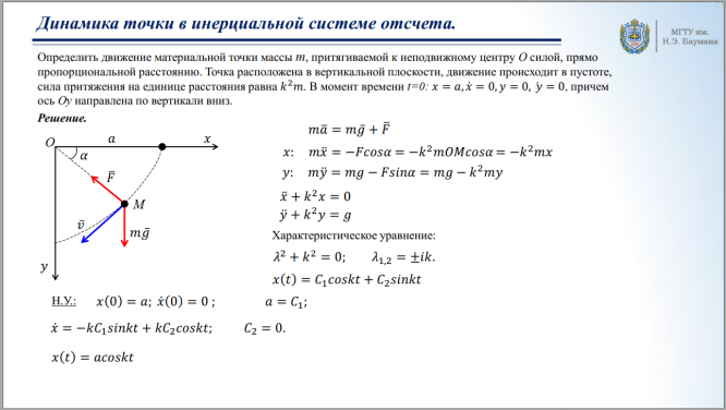
Семинар №1+2: Динамика точки в инерциальной системе отсчета.

Семинар №3: Теорема о движении центра масс.

Семинар №4: Теорема об изменении момента количества движения механической системы.

Семинар №5: Дифференциальные уравнения плоского движения твердого тела.

Семинар №6: Теорема об изменении кинетической энергии.

Семинар №7: Смешанные задачи.

Семинар №8: Принцип Даламбера.

Семинар №9: Принцип возможных перемещений (принцип Лагранжа).

Семинар №10: Общее уравнение динамики (принцип Даламбера-Лагранжа).

Семинар №11: Уравнения Лагранжа второго рода.

Сборка семинаров по Термех части Динамика (3-го семестра).
Характеристики семинаров
Тип
Предмет
Учебное заведение
Семестр
Программы
Просмотров
32
Качество
Идеальное компьютерное
Размер
8,15 Mb
Список файлов
Dinamika_Seminar_1.pdf
Dinamika_Seminar_2.pdf
Dinamika_Seminar_3.pdf
Dinamika_Seminar_4.pdf
Dinamika_Seminar_5.pdf
Dinamika_Seminar_6.pdf
Dinamika_Seminar_7.pdf
Dinamika_Seminar_8.pdf
Dinamika_Seminar_9.pdf
Dinamika_Seminar_10.pdf
Dinamika_Seminar_11.pdf

Если работа Вам была полезна, Пожалуйста, потратьте несколько секунд, чтобы оставить нам 5 ЗВЁЗД и положительный отзывы. Мы Вам глубоко признателены!