Для студентов МГТУ им. Н.Э.Баумана по предмету Теоретическая механикаКинематика сложного движения точкиКинематика сложного движения точки
4,985236
2025-07-092025-07-09СтудИзба
ДЗ 3: Кинематика сложного движения точки вариант 19
-50%
Описание
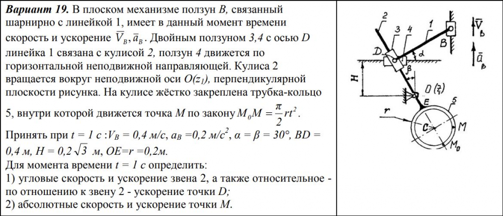
Условие:
![]()
Пример решения:
![]()

Пример решения:

Характеристики домашнего задания
Предмет
Учебное заведение
Семестр
Номер задания
Вариант
Программы
Просмотров
9
Качество
Фото рукописных листов
Размер
516,31 Kb
Список файлов
С2 ТМ ДЗ3 Вариант 19.pdf
Если тебе помогла данная работа, поставь оценку ❤️
МГТУ им. Н.Э.Баумана
bomonec


















