Для студентов МГТУ им. Н.Э.Баумана по предмету Теоретическая механикаКинематика плоского движения твердого телаКинематика плоского движения твердого тела
5,005111
2023-03-122024-11-27СтудИзба
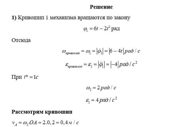
ДЗ 2: Кинематика плоского движения твердого тела вариант 1
-66%
Описание
Зачтено на максимальный балл
При покупке пожалуйста, оставьте комментарий и Вы можете получить подарок! 🎁




Характеристики домашнего задания
Предмет
Учебное заведение
Семестр
Номер задания
Вариант
Программы
Просмотров
248
Качество
Идеальное компьютерное
Размер
342,61 Kb
Список файлов
Дз2 - вариант 1(одна степень свободы).docx

Ваше удовлетворение является нашим приоритетом, если вы удовлетворены нами, пожалуйста, оставьте нам 5 ЗВЕЗД и позитивных комментариев. Спасибо большое!. Смотрите файлы в моем профиле, там есть много полезных !
Комментарии

всё отлично решено