Для студентов МГТУ им. Н.Э.Баумана по предмету Теоретическая механикаКинематика сложного движения точкиКинематика сложного движения точки
4,66560
2022-02-012022-02-01СтудИзба
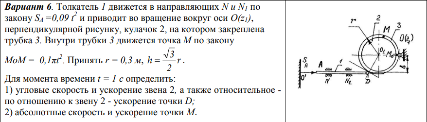
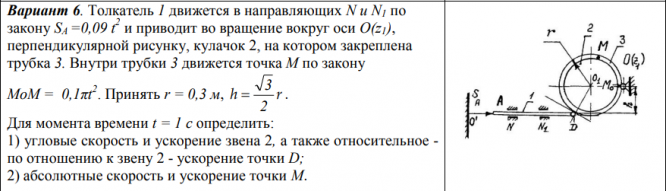
ДЗ 3: Кинематика сложного движения точки вариант 6
Описание
Характеристики домашнего задания
Предмет
Учебное заведение
Семестр
Номер задания
Вариант
Просмотров
17
Размер
3,22 Mb
МГТУ им. Н.Э.Баумана
drdvl


















