Для студентов МГТУ им. Н.Э.Баумана по предмету Теоретическая механикаКолебания линейной системы с одной степенью свободыКолебания линейной системы с одной степенью свободы
5,00510
2021-04-042021-04-04СтудИзба
ДЗ 2: Колебания линейной системы с одной степенью свободы вариант 9
Описание
Решение подробное, сделано в ворде (сдавал в письменном) преп. Пожалостин. А.А
Условие задания:
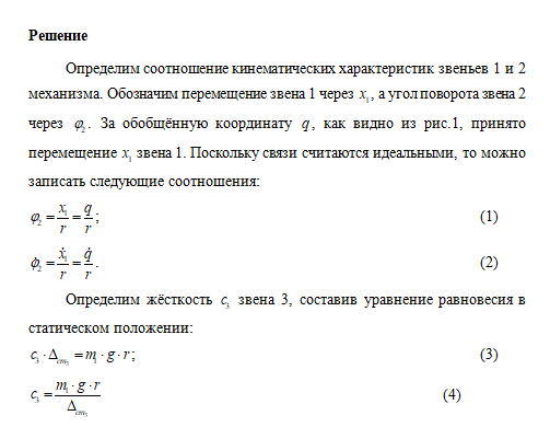
Начало решения: ![]()
Условие задания:
Начало решения: 
Характеристики домашнего задания
Предмет
Учебное заведение
Семестр
Номер задания
Вариант
Просмотров
21
Качество
Идеальное компьютерное
Размер
590,9 Kb
Список файлов
ДЗ-4 Колебания системы с одной степенью свободы (Специалитет).docx
Комментарии
Нет комментариев
Стань первым, кто что-нибудь напишет!
МГТУ им. Н.Э.Баумана
my_new_empire

















