Для студентов МГТУ им. Н.Э.Баумана по предмету Теоретическая механикаПлоская и пространственная статикаПлоская и пространственная статика
5,0056
2020-07-042020-07-04СтудИзба
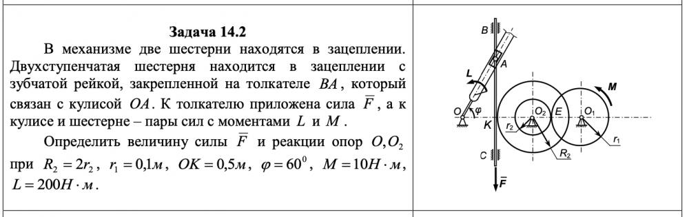
ДЗ 4: Плоская и пространственная статика вариант 14
Описание
Характеристики домашнего задания
Предмет
Учебное заведение
Семестр
Номер задания
Вариант
Просмотров
226
Качество
Скан рукописных листов
Размер
5,43 Mb
Список файлов
Плоская и пространственная.pdf
Комментарии
Нет комментариев
Стань первым, кто что-нибудь напишет!

МГТУ им. Н.Э.Баумана



















