Для студентов МГТУ им. Н.Э.Баумана по предмету Теоретическая механикаПлоская и пространственная статикаПлоская и пространственная статика
3,98511
2020-06-132020-06-13СтудИзба
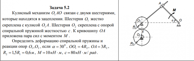
ДЗ 4: Плоская и пространственная статика вариант 5
Описание
Характеристики домашнего задания
Предмет
Учебное заведение
Семестр
Номер задания
Вариант
Просмотров
391
Качество
Фото рукописных листов
Размер
3,14 Mb
Список файлов
плоская и пространственная статика.pdf
Комментарии
Нет комментариев
Стань первым, кто что-нибудь напишет!

МГТУ им. Н.Э.Баумана
sharazhnik


















