Ответы к экзамену: Ответы на теоретические вопросы для подготовки к экзамена ( 42 вопроса)
Описание
Файл №1: Ответы с ссылками до каждого вопроса!
Файл №2: Ответы для печати!
СПИСОК 42 ВОПРОСОВ
- Аксиомы динамики. Инерциальная система отсчета.
- Дифференциальные уравнения движения точки в векторной форме и в проекциях на декартовы и естественные оси координат.
- Две основные задачи динамики точки. Интегралы уравнений движения.
- Диф. уравнения движения точки в неинерциальной системе отсчета.
- Принцип относительности Галилея-Ньютона.
- Центр масс системы материальных точек. Теорема о движении центра масс. Частные случаи.
- Теорема об изменении количества движения механической системы в дифференциальной и интегральной формах. Частные случаи.
- Диф. уравнения поступательного движения твердого тела.
- Кинетический момент точки и системы материальных точек относительно центра и оси.
- Теорема об изменении кинетического момента для точки и системы материальных точек. Законы сохранения кинетического момента.
- Кинетический момент твердого тела относительно оси вращения.
- Диф. уравнения вращения тела вокруг неподвижной оси.
- Движение точки под действием центральной силы, теорема площадей.
- Кинетический момент системы материальных точек при сложном движении.
- Теорема об изменении кинетического момента системы материальных точек в относительном движении по отношению к центру масс.
- Диф. уравнения плоского движения твердого тела.
- Элементарная и полная работа силы. Мощность. Работа равнодействующей силы.
- Работа сил, приложенных к твердому телу, при его различных движениях.
- Кинетическая энергия точки и системы материальных точек. Теорема Кенига.
- Кинетическая энергия твердого тела в различных случаях его движения.
- Теорема об изменении кинетической энергии для точки и системы материальных точек.
- Потенциальное силовое поле. Силовая функция и потенциальная энергия тела.
- Поверхности уровня и их свойства.
- Примеры вычисления силовых функций однородного поля силы тяжести и линейной силы упругости.
- Закон сохранения полной механической энергии системы.
- Принцип Даламбера для точки и системы материальных точек.
- Главный вектор и главный момент сил инерции в общем и частных случаях движения твердого тела.
- Связи и их классификация.
- Элементарная работа силы на возможном перемещении. Идеальные связи. Примеры.
- Принцип возможных перемещений.
- Общее уравнение динамики.
- Обобщенные силы. Способы вычисления обобщенных сил.
- Условия равновесия механической системы, выраженные в обобщенных силах.
- Вывод уравнений Лагранжа 2-го рода.
- Момент инерции твердого тела относительно оси, проходящей через заданную точку в заданном направлении.
- Эллипсоид инерции. Главные оси инерции симметричных твердых тел.
- Кинетический момент твердого тела, вращающегося вокруг неподвижной точки.
- Кинетическая энергия твердого тела при движении вокруг неподвижной точки.
- Вывод кинематических и динамических уравнений Эйлера.
- Приближенная теория гироскопа. Основные понятия и допущения.
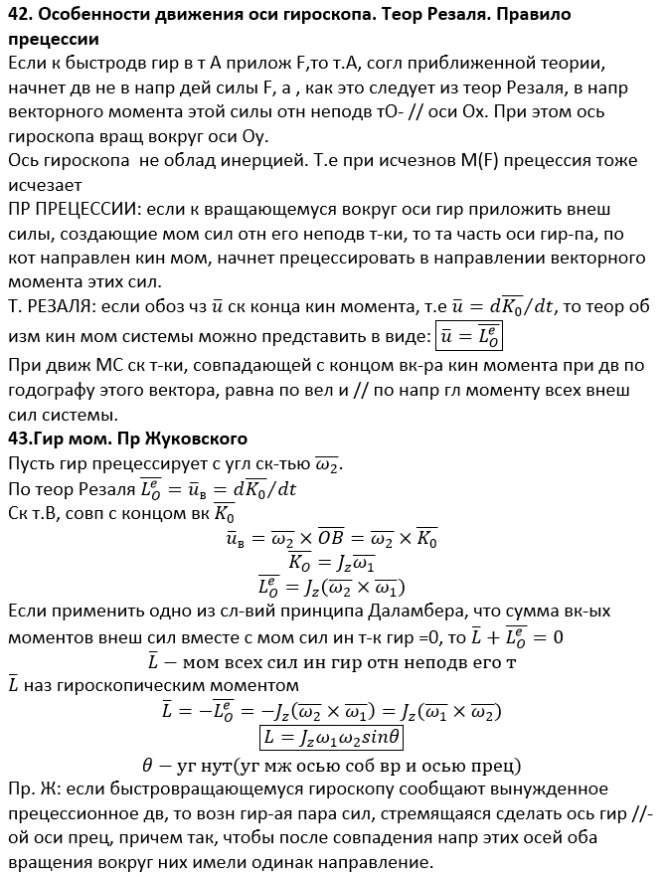
- Особенности движения оси гироскопа. Теорема Резаля. Правило прецессии.
- Гироскопический момент. Правило Жуковского.
ДЕМО
Файл №1:


Файл №2:



Показать/скрыть дополнительное описание
1. Аксиомы динамики. Инерциальная система отсчета. 2. Дифференциальные уравнения движения точки в векторной форме и в проекциях на декартовы и естественные оси координат. 3. Две основные задачи динамики точки. Интегралы уравнений движения. 4. Диф. уравнения движения точки в неинерциальной системе отсчета. 5. Принцип относительности Галилея-Ньютона. 6. Центр масс системы материальных точек. Теорема о движении центра масс. Частные случаи. 7. Теорема об изменении количества движения механической системы в дифференциальной и интегральной формах. Частные случаи. 8. Диф. уравнения поступательного движения твердого тела. 9. Кинетический момент точки и системы материальных точек относительно центра и оси.
10. Теорема об изменении кинетического момента для точки и системы материальных точек. Законы сохранения кинетического момента. 11. Кинетический момент твердого тела относительно оси вращения. 12. Диф. уравнения вращения тела вокруг неподвижной оси. 13. Движение точки под действием центральной силы, теорема площадей. 14. Кинетический момент системы материальных точек при сложном движении. 15. Теорема об изменении кинетического момента системы материальных точек в относительном движении по отношению к центру масс. 16. Диф. уравнения плоского движения твердого тела. 17. Элементарная и полная работа силы. Мощность. Работа равнодействующей силы. 18. Работа сил, приложенных к твердому телу, при его различных движениях.
19. Кинетическая энергия точки и системы материальных точек. Теорема Кенига. 20. Кинетическая энергия твердого тела в различных случаях его движения. 21. Теорема об изменении кинетической энергии для точки и системы материальных точек. 22. Потенциальное силовое поле. Силовая функция и потенциальная энергия тела. 23. Поверхности уровня и их свойства. 24. Примеры вычисления силовых функций однородного поля силы тяжести и линейной силы упругости. 25. Закон сохранения полной механической энергии системы. 26. Принцип Даламбера для точки и системы материальных точек. 27. Главный вектор и главный момент сил инерции в общем и частных случаях движения твердого тела.
28. Связи и их классификация. 29. Элементарная работа силы на возможном перемещении. Идеальные связи. Примеры. 30. Принцип возможных перемещений. 31. Общее уравнение динамики. 32. Обобщенные силы. Способы вычисления обобщенных сил. 33. Условия равновесия механической системы, выраженные в обобщенных силах. 34. Вывод уравнений Лагранжа 2-го рода. 35. Момент инерции твердого тела относительно оси, проходящей через заданную точку в заданном направлении. 36. Эллипсоид инерции. Главные оси инерции симметричных твердых тел. 37. Кинетический момент твердого тела, вращающегося вокруг неподвижной точки. 38. Кинетическая энергия твердого тела при движении вокруг неподвижной точки.
39. Вывод кинематических и динамических уравнений Эйлера. 40. Приближенная теория гироскопа. Основные понятия и допущения. 41. Особенности движения оси гироскопа. Теорема Резаля. Правило прецессии. 42. Гироскопический момент. Правило Жуковского..
Файлы условия, демо
Характеристики ответов (шпаргалок) к экзамену
Список файлов
