Для студентов МГТУ им. Н.Э.Баумана по предмету Технология машиностроения (ТМ)Определить погрешностьОпределить погрешность
5,0051
2023-05-012023-05-01СтудИзба
ДЗ 2.3.6.: Определить погрешность вариант Д
Описание

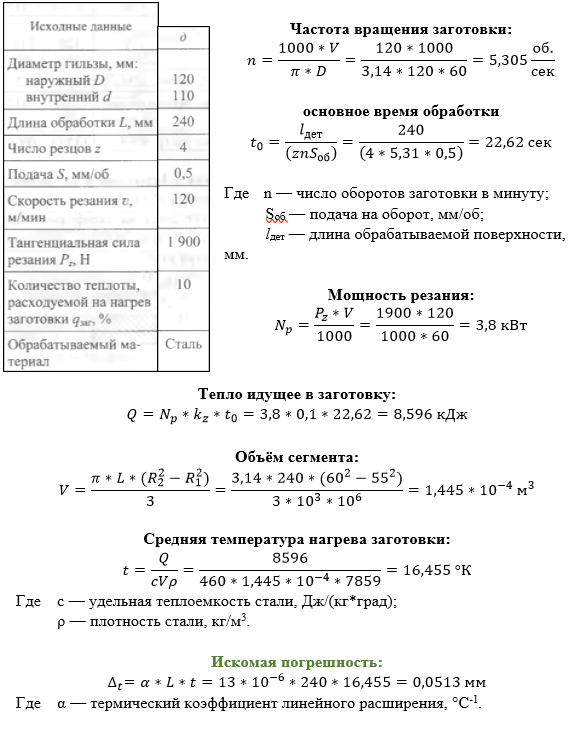
Определить погрешность диаметра гильзы при ее многорезцовом обтачивании, считая температурное поле гильзы постоянным..
Характеристики домашнего задания
Учебное заведение
Номер задания
Вариант
Просмотров
78
Размер
119,68 Kb
Список файлов
2.3.6.Д.docx