Для студентов МГТУ им. Н.Э.Баумана по предмету Технические наукиКинематические уравнения углового движения. Представление уравнений в различных видах переменных. Методы интегрирования. Общий анализ погрешностейКинематические уравнения углового движения. Представление уравнений в различных видах переменных. Методы интегрирования. Общий анализ погрешностей
5,0051
2021-05-132024-09-04СтудИзба
Кинематические уравнения углового движения. Представление уравнений в различных видах переменных. Методы интегрирования. Общий анализ погрешностей
-41%
Описание
ВВЕДЕНИЕ
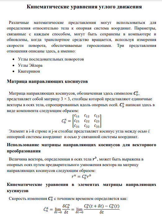
Существуют способы, с помощью которых возможно описать произвольное пространственное движение подвижного объекта (ПО). Для этой цели вводят 2 системы координат, одна из которых жестко связана с ПО, называется связанной (ССК), другая фиксирует некоторое начальное положение. Эти системы координат относятся к ортогональным. Поэтому пространственное движение ПО интерпретируется как движение одной системы координат относительно другой. Текущее положение ССК характеризуется некоторым набором переменных, которые являются функцией времени. Уравнение, которое определяет изменение выбранного набора переменных от времени, представляет собой кинематическое уравнение углового движения. Вид кинематического уравнения зависит от принятого набора переменных, характеризующих угловое положение. Поэтому в работе рассматриваются различные виды уравнений и методы их интегрирования
![]()
Существуют способы, с помощью которых возможно описать произвольное пространственное движение подвижного объекта (ПО). Для этой цели вводят 2 системы координат, одна из которых жестко связана с ПО, называется связанной (ССК), другая фиксирует некоторое начальное положение. Эти системы координат относятся к ортогональным. Поэтому пространственное движение ПО интерпретируется как движение одной системы координат относительно другой. Текущее положение ССК характеризуется некоторым набором переменных, которые являются функцией времени. Уравнение, которое определяет изменение выбранного набора переменных от времени, представляет собой кинематическое уравнение углового движения. Вид кинематического уравнения зависит от принятого набора переменных, характеризующих угловое положение. Поэтому в работе рассматриваются различные виды уравнений и методы их интегрирования




Характеристики НИР
Предмет
Учебное заведение
Просмотров
14
Размер
753,26 Kb
Список файлов
Кинематические уравнения углового движения. Представление уравнений в различных видах переменных. Методы интегрирования. Общий анализ погрешностей.pdf

Друзья, спасибо за доверие! Если вам понравилась работа – поставьте 5⭐ и напишите отзыв. Это поможет другим студентам, а мне даст силы делать ещё больше качественных материалов для вас 🔥