Для студентов МАИ по предмету Техническая электроникаРасчет импульсного усилителя мощностиРасчет импульсного усилителя мощности
4,64514
2026-01-122026-01-12СтудИзба
Курсовая работа: Расчет импульсного усилителя мощности
Новинка
Описание
В данной курсовой работе представлен расчет импульсного усилителя мощности при сопротивлении нагрузки 42 Ом, индуктивности нагрузки 55 мГн и частоте коммутации 30 кГц.
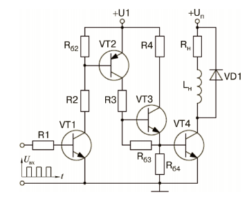
Схема четырехкаскадного импульсного усилителя мощности, для которого выполнялся расчет:
Также для выполнения работы были представлены следующие вводные данные:
- напряжение питания 270 В +- 10 %;
- температура среды +- 50 градусов Цельсия;
- коэфф. заполнения 0,05 - 0,95;
- входное напряжение 2,4 В;
- мин. КПД 0,9;
- коэфф. усиления по мощности 110000.
В работе приведены статический и энергетический расчеты ИУМ, представлены результаты расчетов и соответствующие графики.
Работа содержит 23 страницы. Оценка 5 баллов.
Схема четырехкаскадного импульсного усилителя мощности, для которого выполнялся расчет:
Также для выполнения работы были представлены следующие вводные данные:
- напряжение питания 270 В +- 10 %;
- температура среды +- 50 градусов Цельсия;
- коэфф. заполнения 0,05 - 0,95;
- входное напряжение 2,4 В;
- мин. КПД 0,9;
- коэфф. усиления по мощности 110000.
В работе приведены статический и энергетический расчеты ИУМ, представлены результаты расчетов и соответствующие графики.
Работа содержит 23 страницы. Оценка 5 баллов.
Характеристики курсовой работы
Предмет
Учебное заведение
Семестр
Просмотров
1
Размер
389,95 Kb
Список файлов
КР_Расчет импульсного усилителя мощности.docx
Комментарии
Нет комментариев
Стань первым, кто что-нибудь напишет!
МАИ
















