Для студентов МФПУ «Синергия» по предмету Современные технологии разработки программного обеспеченияСовременные технологии разработки программного обеспечения Итоговый, компетентностный тестСовременные технологии разработки программного обеспечения Итоговый, компетентностный тест
5,0057
2025-03-172025-03-17СтудИзба
📚 Коллекция ответов по предмету Современные технологии разработки программного обеспечения в Синергии – большая база! 💯
Ответы к заданиям Итоговый: Современные технологии разработки программного обеспечения Итоговый, компетентностный тест
Описание
Крупная база ответов к предмету🔥 Современные технологии разработки программного обеспечения 🔥
С помощью данной коллекции вы 100% сдадите ЛЮБОЙ тест.
▶️ Готовые практики / Готовые базы ответов / Отдельные ответы ◀️
➡️ Любой тест / Любая практика / Любая НИР ⬅️
🗝️ Сессия под ключ 🗝️
(жми на нужную ссылку! 😉 )
С помощью данной коллекции вы 100% сдадите ЛЮБОЙ тест.
▶️ Готовые практики / Готовые базы ответов / Отдельные ответы ◀️
➡️ Любой тест / Любая практика / Любая НИР ⬅️
🗝️ Сессия под ключ 🗝️
(жми на нужную ссылку! 😉 )
- Итоговая аттестация
- Итоговый тест
- Компетентностный тест
- Заключение
Список вопросов
… стандарт в контексте информационных систем – это стандарт, утвержденный международными организациями
Профиль информационной системы – это …
Основным признаком экстремального проекта является то, что …
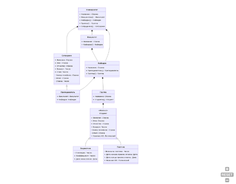
Технические специалисты разрабатывают электронную информационно-образовательную среду. Для этого были определены и проанализированы объекты предметной области.
Укажите диаграмму классов, на которой корректно отражены взаимосвязи между выделенными объектами предметной области.
![]()
Укажите диаграмму классов, на которой корректно отражены взаимосвязи между выделенными объектами предметной области.

В числе основных возможностей, которые предоставляют CASE-системы при создании технической документации для информационных систем, – …
… программирование – это метод, при котором сложную программу для электронно-вычислительных машин создают из заранее разработанных фрагментов
Со структурным программированием чаще всего ассоциируется язык программирования …
В основе структурного программирования лежит принцип …
Идет N-ая секунда суток. Требуется определить полное количество часов и минут в заданный момент времени, считая от начала суток.
Выберите правильную программу для решения данной задачи.
Выберите правильную программу для решения данной задачи.
Студенту необходимо пройти итоговое тестирование с помощью электронной информационно-образовательной среды университета.
Укажите диаграмму переходов состояний, на которой корректно отражены все действия, совершаемые студентом в приведенном случае.
Укажите диаграмму переходов состояний, на которой корректно отражены все действия, совершаемые студентом в приведенном случае.
Принцип структурного программирования, который позволяет выполнять определенные блоки кода многократно, – это принцип …
… уровень эталонной модели OSI (OSI Reference Model), определяет спецификации для открытых систем
Главный принцип гибких методов, который помогает в достижении гибкости в проекте или организации, – это …
Критическими факторами успеха являются:
… кода – это принцип программирования, который ставит задачу создания кода, написанного просто, понятно, с минимальным количеством дублирования кода и явных ошибок
Установите правильный порядок выполнения этапов экстремального программирования:
1) определение требований
2) кодирование
3) планирование спринта
4) тестирование
5) рефакторинг
1) определение требований
2) кодирование
3) планирование спринта
4) тестирование
5) рефакторинг
Основная ошибка менеджеров при внедрении технологии экстремального программирования – это
К ценностям экстремального программирования относится …
Особое внимание в экстремальном программировании уделяется …
Экстремальное программирование – это …
Автором экстремального программирования является Кент …
Что такое структурное программирование – это метод программирования, …
Основные преимущества Agile методологии: …
Профили информационных систем можно классифицировать по …
Неверно, что одним из преимуществ использования повторно используемых компонент является …
Достоинством экстремального программирования является …
Идея парного программирования заключается в том, что …
Экстремальное программирование называется так потому, что …
Сопоставьте элементы команды компиляции с их названиями:
- g++
- o
- main.cpp
- file.o
- команда вызова компилятора
- параметр команды
- имя файла исходного кода
- имя объектного файла
Аббревиатура CASE в контексте разработки программного обеспечения означает «…»
Концептуальная основа CASE-технологии – это …
CASE-модель жизненного цикла программных средств представляет собой …
CASE-система включает в себя такие составляющие, как …
CASE-системы характеризуют такие функциональные особенности, как …
Одним из ключевых признаков CASE-средства является поддержка … или объектно-ориентированных методологий
Сопоставить виды функций CASE-средств с примерами таких средств:
- Анализ и проектирование
- Проектирование баз данных и файлов
- Программирование
- Сопровождение и реинжиниринг
- Управление проектом
- BPwin, Visio
- ERwin, Database Designer
- Delphi, Visual Studio
- Rational Rose
- MS Project, Advanta
Установите правильный порядок этапов CASE-модели жизненного цикла программного обеспечения (ПО):
1) создание прототипа ПО
2) проектирование спецификации
3) контроль проекта
4) генерация кода
5) проведение системного тестирования
6) сопровождение реализованного ПО
1) создание прототипа ПО
2) проектирование спецификации
3) контроль проекта
4) генерация кода
5) проведение системного тестирования
6) сопровождение реализованного ПО
В большинстве современных CASE-систем применяются методологии структурного и/или объектно-ориентированного … и проектирования
Неверно, что с помощью концепции открытых систем решается такая задача, как …
Открытые системы в контексте концепции открытых систем – это системы, …
Закрытые системы в контексте концепции открытых систем – это системы, …
Установите, в каком порядке необходимо выполнять действия при сборке проекта в IDE:
1) создать проект
2) написать исходный код
3) скомпилировать исходный код
4) добавить библиотеки
5) собрать проект
1) создать проект
2) написать исходный код
3) скомпилировать исходный код
4) добавить библиотеки
5) собрать проект
… – это класс, доступ к которому открывается через строго определенные интерфейсы
Для открытых систем, разрабатываемых в соответствии с современными трендами, характерна такая особенность, как …
Неверно, что к области открытых систем относится стандарт …
Сопоставьте понятия и их определения:
- Разработка через тестирование
- Игра в планирование
- Заказчик всегда рядом
- Парное программирование
- методология разработки программного обеспечения, которая предполагает написание тестов для программы раньше, чем пишется ее фактический код, что позволяет обеспечить высокое качество кода
- метод оценки сложности и трудоемкости задач в Scrum-командах, когда участники оценивают задачи по шкале от 0 (самая простая задача) до 10 (самая сложная задача)
- подход к работе с клиентами, при котором представитель заказчика присутствует на площадке разработчика или поставщика услуг на протяжении всего проекта
- техника разработки программного обеспечения, при которой два программиста работают над одним и тем же кодом одновременно
Посмотрите на строку компиляции программы на языке C++:
g++ hello.cpp -o hello
За что отвечает параметр -o?
g++ hello.cpp -o hello
За что отвечает параметр -o?
Неверно, что к основным целям концепции открытых систем относится …
В программировании используются такие современные подходы, как …
Акроним Agile означает «…»
В модели Scrum применяется такой принцип организации работы, как …
Участники модели Scrum применяют такой алгоритм действий, как …
Особенность гибкой модели управления проектами при информатизации предприятий – …
Один из базовых принципов Agile заключается в том, что «люди и взаимодействие важнее процессов и …»
Сопоставьте Agile-методологии с их описанием:
- Scrum
- Kanban
- Lean
- методология, использующая рабочие циклы в фиксированные промежутки времени и акцентирующая внимание на совместной работе и доставке готовых продуктов
- методология, использующая визуализацию потока работы для управления работой, регулирования количества задач и максимизации эффективности команды
- методология, фокусирующаяся на постоянной оптимизации процессов, устранении неэффективных этапов и улучшении взаимодействия между членами команды
… – это основной элемент Agile-методологии, обозначающий короткие циклы разработки продукта и максимальную адаптивность к изменениям
Особенностью модели Scrum является …
Вы являетесь членом Agile-команды разработчиков, которая работает над проектом создания интернет-магазина. Команда уже разработала первую версию продукта и готова начать первый спринт.
Какой из предложенных вариантов действий лучше всего соответствует Agile-подходу?
Какой из предложенных вариантов действий лучше всего соответствует Agile-подходу?
Расположите принципы Agile-методологии в порядке уменьшения их значимости:
1) взаимодействие и коммуникации
2) самоорганизация
3) обратная связь
4) инкрементальность
5) бережливость
1) взаимодействие и коммуникации
2) самоорганизация
3) обратная связь
4) инкрементальность
5) бережливость
Существуют такие основные структуры алгоритмов, как … (укажите 3 варианта ответа)
Говоря о структурном программировании, можно утверждать, что оно …
В структурном программировании обычно используются операторы …
Определите соответствие команды и ее назначения команд для работы с файлами:
- ASSIGN
- WRITE
- CLOSE
- APPEND
- установить связь файловой переменной и файлом на диске
- записать данные в файл
- закрыть файл
- открыть файл для до записи
Структурированное программирование преследует такую цель, как …
Гибкость – это главное преимущество структурированного программирования по сравнению с … подходом
Установить правильную последовательность оператора цикла с предусловием:
1) WHILE
2) условие
3) DO
4) ;
1) WHILE
2) условие
3) DO
4) ;
Имеется треугольник с длинами сторон a, b, c. Необходимо вычислить его периметр и площадь (по формуле Герона).
Как будет выглядеть блок-схема для данной задачи?
Как будет выглядеть блок-схема для данной задачи?
Имеется треугольник с длинами сторон a, b, c. Необходимо проверить, является ли этот треугольник прямоугольным.
Как будет выглядеть блок-схема для данной задачи?
Как будет выглядеть блок-схема для данной задачи?
У вас есть команда разработчиков, которая занимается созданием нового веб-приложения. Вам нужно применить принципы Agile для управления проектом и достижения максимальной эффективности.
Какую методологию Agile можно использовать для этого проекта?
Какую методологию Agile можно использовать для этого проекта?
Вам нужна практика Agile подразумевает организацию коротких встреч команды для обсуждения прогресса и планирования задач.
Какую практику выбрать?
Какую практику выбрать?
Посмотрите на строку компиляции программы на языке C++:
g++ -std=c++17 -o main main.cpp -Wall -Werror -D_GLIBCXX_DEBUG -D_GLIBCXX_DEBUG_PEDANTI
С каким стандартом будет собран проект на C++?
g++ -std=c++17 -o main main.cpp -Wall -Werror -D_GLIBCXX_DEBUG -D_GLIBCXX_DEBUG_PEDANTI
С каким стандартом будет собран проект на C++?
Преподаватель выдает студенту задание через электронную информационно-образовательную среду, после чего – проверяет ответ студента и выставляет оценку проделанной работы.
Какая диаграмма последовательности подходит для описанной ситуации?
Какая диаграмма последовательности подходит для описанной ситуации?
Посмотрите на строку компиляции программы на языке C++:
g++ -c -o main.o main.cpp
За какое действие отвечает флаг -c во время компиляции проекта на языке С++?
g++ -c -o main.o main.cpp
За какое действие отвечает флаг -c во время компиляции проекта на языке С++?
Организация программы как совокупности небольших независимых блоков – это … программирование
Сопоставьте операторы управления потоком с их описаниями:
- if-else
- for
- switch
- оператор, используемый для проверки условия выполнения кода в зависимости от результата
- оператор, предназначенный для создания цикла с заранее известным числом итераций
- оператор, который позволяет выбирать действия в зависимости от значения выражения
Принцип «один вход и …» – это основной принцип структурного программирования
Сопоставьте понятия и их характеристики:
- Декомпозиция
- Принцип модульности
- Структурный код
- предполагается разделение программы на небольшие независимые подзадачи
- имеет место разбиения программы на модули и функции для упрощения управления кодом
- используются структуры данных и блоки управления потоком
Модель разработки программного обеспечения Scrum – это модель, …
Product Owner в модели Scrum …
Сопоставьте Agile-артефакты с их описанием:
- Описание критериев завершения задач (DOD, Definition of Done)
- Список задач на текущий спринт (Sprint Backlog)
- Участки выполненной работы за прошедший период (диаграмма Burndown)
- Приращение продукта к следующему спринту (Product Increment)
- Краткое описание пользователя о том, что необходимо заложить в продукт (User Story)
- описание процессов, включающее критерии завершения каждой задачи
- список задач для следующего работоспособного периода проекта
- список выполненных задач за предыдущие периоды
- обозначает то, как именно проект увеличивает свои возможности, удобства, обновления и общую функциональность
- краткое описание пользовательского опыта и желаемого функционала продукта в терминологии пользователя
Сопоставьте Agile-принципы с их описанием:
- Решения принимаются на уровне команды
- Максимальная связь между членами команды - постоянное совершенствование работы команды и процессов, благодаря постоянному взаимодействию между коллегами
- Регулярная доставка нового функционала
- Взаимодействие заказчика и команды на протяжении всего проекта
- автономия команды и максимальная вовлеченность каждого участника в процедуры проектирования и разработки продукта
- постоянное совершенствование работы команды и процессов, благодаря постоянному взаимодействию между коллегами
- разработка проекта в коротких циклах и опережающее обсуждение возможностей с заказчиком
- гибкость и способность клиента быстро менять и корректировать решения в текущем процессе
Упорядочьте Agile-методологии по степени их гибкости, от наименее к наиболее гибкой:
1) Lean
2) Kanban
3) Scrum
4) XP
1) Lean
2) Kanban
3) Scrum
4) XP
Доска … – это инструмент, который используется в Agile-методологии для визуализации и отслеживания прогресса выполнения задач
1) Scrum;
2) Kanban;
3) с лимитами
4) Jira
1) Scrum;
2) Kanban;
3) с лимитами
4) Jira
Неверно, что жизненный цикл программных средств включает такой этап, как …
Установите правильный порядок компиляции программы:
1) лексический анализ
2) синтаксический анализ
3) семантический анализ
4) генерация промежуточного кода
5) оптимизация
6) генерация машинного кода
7) компоновка
8) упаковка
9) генерация документации
1) лексический анализ
2) синтаксический анализ
3) семантический анализ
4) генерация промежуточного кода
5) оптимизация
6) генерация машинного кода
7) компоновка
8) упаковка
9) генерация документации
Установите правильную последовательность этапов процесса сборки проекта в общем случае:
1) определение требований
2) проектирование
3) анализ
4) кодирование
5) тестирование
6) документирование
1) определение требований
2) проектирование
3) анализ
4) кодирование
5) тестирование
6) документирование
CASE-модель жизненного цикла программных средств включает в себя такие этапы, как …
С использованием CASE-системы можно создавать …
Сопоставить стадии жизненного цикла программного обеспечения (ПО) при традиционной разработке с жизненным циклом ПО, разрабатываемом с помощью CASE-средства:
- Основные усилия
- «Бумажные» спецификации
- Ручное кодирование
- Ручное документирование
- Тестирование кодов
- Сопровождение кодов
- на кодирование и тестирование - основные усилия – на анализ и проектирование
- быстрое итеративное создание прототипов
- автоматическая генерация кода
- автоматическая генерация документации
- автоматический контроль проекта
- сопровождение спецификаций проектирования
Установите правильный порядок этапов оценки и выбора CASE-средства
1) формулировка задачи, цели и масштаба оценки
2) выявление набора качественных / количественных критериев оценки
3) ранжирование критериев оценки
4) подбор перечня потенциально применимых к использованию CASE-средств
5) оценка соответствия подобранного перечня потенциально применимых к использованию CASE-средств выявленным критериям оценки
6) ранжирование подобранного перечня CASE-средств в соответствии с определенными критериями
7) ранжирование средств-альтернатив по наиболее значимым критериям
8) определение наиболее подходящего CASE-средства
1) формулировка задачи, цели и масштаба оценки
2) выявление набора качественных / количественных критериев оценки
3) ранжирование критериев оценки
4) подбор перечня потенциально применимых к использованию CASE-средств
5) оценка соответствия подобранного перечня потенциально применимых к использованию CASE-средств выявленным критериям оценки
6) ранжирование подобранного перечня CASE-средств в соответствии с определенными критериями
7) ранжирование средств-альтернатив по наиболее значимым критериям
8) определение наиболее подходящего CASE-средства
Установите правильный порядок работы над проектом в экстремальном программировании:
1) анализ требований
2) реализация
3) дизайн
4) интеграция
5) стабилизация
1) анализ требований
2) реализация
3) дизайн
4) интеграция
5) стабилизация
Главная задача руководителя экстремального проекта – …
Сопоставьте элементы проекта на C++ и их обозначения:
- #include
- int main () {...}
- hello.cpp
- hello.hpp
- директива препроцессора
- точка входа в программу
- файл исходного кода
- заголовочный файл
В каком порядке происходят активности во время планирования спринта в экстремальном программировании?
1) определение объема работ
2) определение приоритетов
3) оценка трудозатрат
4) выбор метрик
1) определение объема работ
2) определение приоритетов
3) оценка трудозатрат
4) выбор метрик
Принцип структурного программирования, который позволяет принимать решения на основе условий это принцип
Принцип структурного программирования, который означает что команды выполняются в порядке их записи это принцип
Использование функций для решения задач без побочных эффектов и без изменения состояния – это чистое … программирование
Характеристики ответов (шпаргалок) к заданиям
Тип
Коллекция: Ответы (шпаргалки) к заданиям
Учебное заведение
Номер задания
Программы
Просмотров
40
Качество
Идеальное компьютерное
Количество вопросов


Гарантия сдачи без лишних хлопот! ✅🎓 Ответы на тесты по любым дисциплинам, базы вопросов, работы и услуги для Синергии, МЭИ и других вузов – всё уже готово! 🚀 🎯📚 Гарантия качества – или возврат денег! 💰✅