Курсовая работа: Экспериментальная установка вакуумного нанесения ITO покрытий
Описание

Оглавление
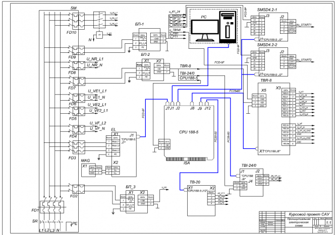
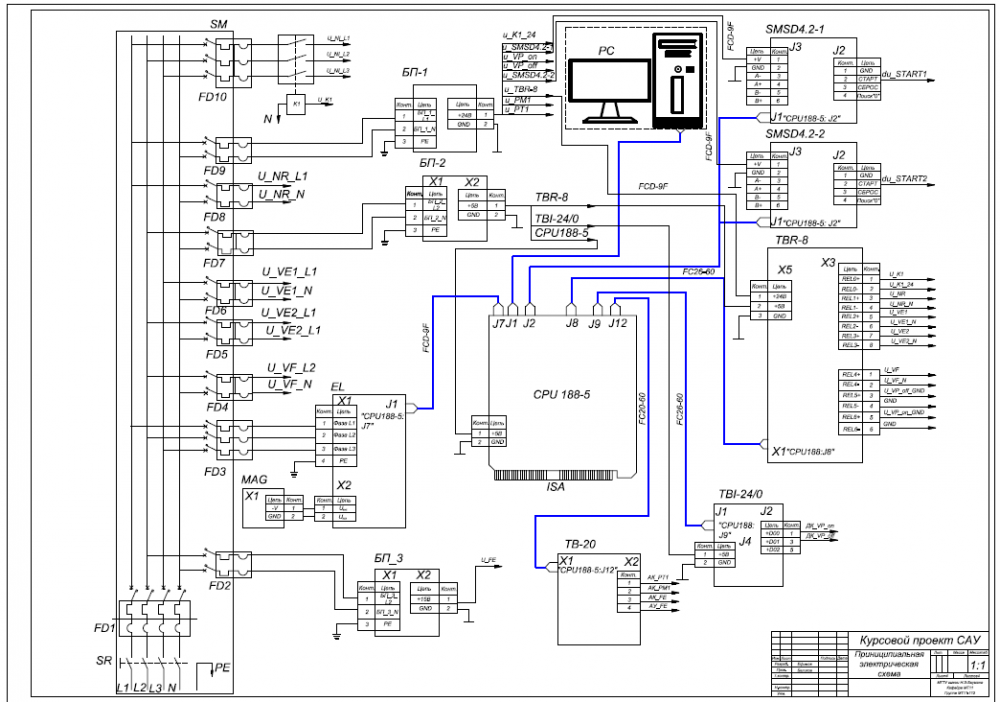
2. Описание комплексной принципиальной схемы.. 3
3. Документы, сопровождающие КПС.. 4
4. Описание процессной модели. 6
4.1 Разбиение работы установки на отдельные процессы.. 6
5. Информационный поиск исполнительных элементов машины и её САУ.. 10
5.1 Элементы системы управления. 10
5.2 Элементы вакуумной системы.. 18
5.3 Система энергообеспечения. 25
6. Расчёт и описание принципиальной электрической схемы.. 31
В наши дни во многих отраслях промышленности наблюдается тенденция автоматизации всех возможных технологических процессов. Внедрение промышленных компьютеров открывает практически необъятный горизонт реализации сервисных функций, которые часто недоступны или затруднены для человека, таких, как осуществление аварийного режима работы или широкий набор всевозможных информационных потоков для упрощения визуального наблюдения за протекающими процессами.
Для осуществления огромного количества технологических процессов в настоящее время требуется особая технологическая среда – вакуум. Обусловлено это тем, что вакуум – самая экологически чистая среда, свободная от загрязнений, которые нас окружают, а требования к точности и прецизионности изделий, к чистоте получаемых поверхностей с каждым годом становятся всё выше и выше. Широко применяется вакуумное нанесение тонкоплёночных покрытий.
Данный курсовой проект посвящён разработке системы автоматического управления установкой вакуумного нанесения тонкоплёночных покрытий магнетронным распылением.
Характеристики курсовой работы
Список файлов

Начать зарабатывать