Курсовая работа: Установка отжига корпусов ЭОП 2
Описание

На тему: «Установка отжига корпусов ЭОП 2+ »
Расчетно-пояснительная записка
Москва, 2013
1.Техническое задание……………………………………………………………3
2.Реферат……………………………………………………………..……….……4
3.Введение…………………………………………………………………….……5
4.Описание процессной модели………………………………………………….5
4.1 Выбор сервисных функций………………………………………….…….9
4.2 Выбор функций коррекции цели…………………………………….……9
4.3.ТЗ на управляющую программу………………………………………….9
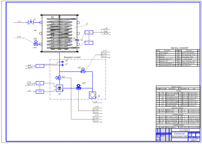
5. Описание комплексной принципиальной схемы установки………………..10
6. Камера технологическая……………………………………….……….……..12
6.1 Вакуумная камера ………………………………………………………..12
6.2 Оснастка для деталей……………………………………………………..12
6.3 Нагреватель………………………………………………………………...12
6.4 Твердотельные реле KIPPRIBOR серии HD……………………..……...13
6.5 Термопара ТХАв/ТХКв-2088-01……………………………...…………..14
6.6 ПИД Регулятор температуры ТРМ101…………………………………....15
6.7 Клапан электромагнитный SMART SM5563………………………….…18
6.8. Клапан-натекатель КН-2М………………………………………………..19
7. Вакуумная система………………………………………………………………19
7.1.Однокамерный безмасляный вакуумный спиральный насос SH-110….20
7.2.Турбомолекулярный насос Pfeiffer HiPace 1200…………………………20
7.3. Вакуумные датчики и контроллер…………………………………………23
7.4.Вакуумные электромагнитные клапаны AVC 040MA…………………….25
8. Система энергообеспечения………………………………………………………26
8.1 БПО……………………………………………………………………………..26
8.2 БП-1 (СКАТ 2400)……………………………………………………………..26
8.3 БП_2 (TPM 10512C)……………………………………………..…………….27
9. Система управления………………………………………………………………..28
9.1 Модуль процессора CPC107 (CPU188R)……………………………………28
9.2 Плата терминальная с опторазвязкой DIB915 (TBI-16/8C)………………30
9.3 Модуль релейной коммутации DIB911 (TBR8)…………………………….31
10. Заключение…………………………………………………………….....................32
11. Список литературы………………………………………………………………...33
2. Реферат
Графические работы в объеме 4 листов выполнены на ПК с помощью программы AutoCAD LT 2010. Расчетно–пояснительная записка составляет 33 листа выполненных в среде MicrosoftWord 2010.
Целью данного курсового проекта является овладение навыками, методами и средствами комплексных разработок механических и электронных компонентов оборудования САУ, а также правилами и методами составления технического задания на программное обеспечение САУ.
Задачи проекта состоят в:
- распределении функций машины между различными компонентами и обоснование этих функций;
- постановке четких технических заданий перед разработчиками отдельных компонентов;
- выборе оборудования, необходимого для автоматической работы установки;
- выполнении технической документации на электронные компоненты.
Курсовой проект выполнен в следующем объеме: процессная модель (алгоритм работы системы управления установкой); комплексная принципиальная схема установки, включающая разработку КПС механической части и КПС систем энергообеспечения и управления; схема соединений. В расчетно-пояснительной записке приведены необходимые пояснения, описания и отражены принципы построения САУ установки.
3. Введение
Основной целью курсового проектирования является закрепление знаний, полученных при изучении дисциплины САУ, применение их на практике в процессе разработки документации на САУ установки отжига корпусов ЭОП 2+.
Установка состоит из вакуумной камеры, нагревателя, системы охлаждения, вакуумной системы. Предназначена для отжига корпусов в вакууме. Вакуумная система установки снабжена турбомолекулярным насосом и механическим насосом. Управление форвакуумной и высоковакуумной магистралями производится оператором при помощи клапанов. Контролировать давление можно по показаниям манометров.
Корпус вакуумной камеры является сварной конструкцией состоящей из простых деталей, что обеспечивает простоту сборки. Толщина стенок камеры составляет 3 мм.
Материал камеры - коррозионно-стойкая нержавеющая сталь 12Х18Н10Т.
Форма камеры – цилиндрическая.
Для нагрева камеры был выбран спиральный ТЭН
Верхняя часть установки состоит из вакуумной камеры, внутри которой расположены нагреватель и оправка с корпусами. Через фланцы осуществляется подача напряжения на контакты ТЭНа с помощью токовводов, напуск газа в камеру и замер температуры посредством термопары. Камера имеет систему водяного охлаждения.
В нижней части располагается вакуумная система, подключенная к вакуумному штуцеру, розетки питания, предохранителей, сетевого выключателя.
Таблица 1 Технические характеристики установки отжига
Характеристики курсовой работы
Список файлов

Начать зарабатывать