Курсовая работа: Установка нанесения многослойных упрочняющих покрытий

-8%

Описание

Готовый курсовой проект по САУ, который был защищён в 2009-м году

УСТАНОВКА НАНЕСЕНИЯ МНОГОСЛОЙНЫХ УПРОЧНЯЮЩИХ ПОКРЫТИЙ»


Москва 2009

Содержание

Содержание.. 2

Задание на курсовой проект.. 3

Аннотация.. 4

Введение. Описание интерфейсов установки.. 5

Описание процессной модели.. 8

ТЗ и ТП на САУ установкой.. 12

Общие требования к алгоритму управления. 12

Функции системы.. 12

Режимы работы.. 12

Процессы, реализуемые в системе. 13

Основные целевые процессы.. 13

Сервисные процессы.. 14

Процессы коррекции цели. 14

Построение аппаратной части САУ.. 15

Система исполнительных механизмов. 15

Система электропитания и электроавтоматики. 15

Перечень информационных сигналов системы управления. 15

Описание комбинированной функциональной схемы... 17

Информационный поиск элементов САУ.. 20

Описание монтажной схемы... 29

Заключение.. 30

Список использованных источников.. 31



Задание на курсовой проект

по курсу «Основы проектирования систем автоматического управления оборудования электронных технологий».


Тема проекта:_ ”Установка нанесения многослойных упрочняющих покрытий”

1. Проработать описание работы машины, выбрать и обосновать состав его основных целевых функций, сервисных функций, функций коррекции цели.

2. Разработать комплексную принципиальную схему, как совокупность системы целевых механизмов, системы их энергообеспечения и системы управления, связанных материальными, энергетическими и информационными потоками.

3. Описать механический, энергетический и информационный интерфейс компонентов машины. Дать техническое задание и техническое предложение на САУ и основные элементы машины.

4. Разработать принципиальную электрическую схему элемента САУ или САУ в целом.


Содержание графической части.

  1. Процессная модель машины..................................................1 л.
  2. Комплексная принципиальная схема....................................2 л.
  3. Принципиальная электрическая схема..................................1 л.


Содержание расчетно-пояснительной записки.

  1. Введение. Описание целевого, механического и энергетического интерфейса спроектированной технологической машины.
  2. Описание процессной модели. Выбор и обоснование целевых, сервисных функций, и функций коррекции цели.
  3. Техническое задание и техническое предложение на систему управления машины по приведенной в Приложении 1 форме.
  4. Описание комплексной принципиальной схемы ФС. Обоснование структурно-компоновочного решения, выбор и согласование уровней потоков элементов.
  5. Документы, сопровождающие комплексную принципиальную схему:
  6. перечень элементов ПЭ;
  7. перечень потоков и сигналов ПС;
  8. технические задания на основные подсистемы и узлы машины ТЗ.
  9. Информационный поиск датчиков и исполнительных элементов машины и ее САУ, описание целевого, механического, энергетического и информационного интерфейса этих элементов ОЭ.
  10. Расчет и описание принципиальной электрической схемы.

Заключение.











Аннотация

Курсовой проект содержит 4 графических листа, выполненных в пакете AutoCAD 2006. Расчетно-пояснительная записка выполнена в Microsoft Word 2003, содержит ТТ листов. В проекте разработана система автоматического управления установкой нанесения многослойных триботехнических покрытий.

1-ый лист (К6-1-06.00.00.00 ПМ) содержит процессную модель работы САУ. На нем же содержатся 4 алгоритма работы отдельных процессов. Алгоритмы максимально облегчены для более понятного чтения, в РПЗ содержится подробное описание работы САУ.

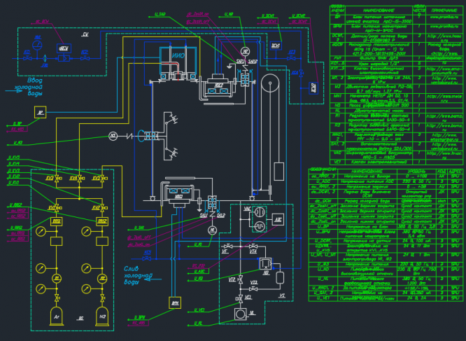
2-ой и 3-ий листы (К6-1-06.00.00.00 ФС) содержат комбинированную функциональную схему установки с указанием всех энергетических и управляющих сигналов, на листах так же представлено разбиение процесса напыления на подпроцессы и схема блочного соединения САУ.

На 4-ом листе (К6-1-06.00.00.00 ЭЗ) представлена монтажная электрическая схема соединений САУ.





















Введение. Описание интерфейсов установки

Основной целью курсового проектирования является закрепление знаний, полученных при изучении дисциплины САУ, применение их на практике в процессе разработки документации на САУ установки нанесения многослойных тонкопленочных покрытий триботехнического назначения. Данная установка является установкой лабораторного типа на основе напылительной системы фирмы Balzers. Поставлена задача разработки максимально эффективной САУ с учетом особенностей установки и протекающих процессов.

Общий вид установки представлен ниже:

Характеристики курсовой работы

Список файлов

Установка нанесения многослойных упрочняющих покрытий
Прочти меня.txt
РПЗ.doc
Чертежи.dwg
Картинка-подпись
Зарабатывай на студизбе! Просто выкладывай то, что так и так делаешь для своей учёбы: ДЗ, шпаргалки, решённые задачи и всё, что тебе пригодилось.
Начать зарабатывать

Комментарии

Нет комментариев
Стань первым, кто что-нибудь напишет!
Поделитесь ссылкой:
Цена: 1 200 1 099 руб.
Расширенная гарантия +3 недели гарантии, +10% цены
Рейтинг автора
4,79 из 5
Поделитесь ссылкой:
Сопутствующие материалы

Подобрали для Вас услуги

-20%
Вы можете использовать курсовую работу для примера, а также можете ссылаться на неё в своей работе. Авторство принадлежит автору работы, поэтому запрещено копировать текст из этой работы для любой публикации, в том числе в свою курсовую работу в учебном заведении, без правильно оформленной ссылки. Читайте как правильно публиковать ссылки в своей работе.
Свежие статьи
Популярно сейчас
Почему делать на заказ в разы дороже, чем купить готовую учебную работу на СтудИзбе? Наши учебные работы продаются каждый год, тогда как большинство заказов выполняются с нуля. Найдите подходящий учебный материал на СтудИзбе!
Ответы на популярные вопросы
Да! Наши авторы собирают и выкладывают те работы, которые сдаются в Вашем учебном заведении ежегодно и уже проверены преподавателями.
Да! У нас любой человек может выложить любую учебную работу и зарабатывать на её продажах! Но каждый учебный материал публикуется только после тщательной проверки администрацией.
Вернём деньги! А если быть более точными, то автору даётся немного времени на исправление, а если не исправит или выйдет время, то вернём деньги в полном объёме!
Да! На равне с готовыми студенческими работами у нас продаются услуги. Цены на услуги видны сразу, то есть Вам нужно только указать параметры и сразу можно оплачивать.
Отзывы студентов
Ставлю 10/10
Все нравится, очень удобный сайт, помогает в учебе. Кроме этого, можно заработать самому, выставляя готовые учебные материалы на продажу здесь. Рейтинги и отзывы на преподавателей очень помогают сориентироваться в начале нового семестра. Спасибо за такую функцию. Ставлю максимальную оценку.
Лучшая платформа для успешной сдачи сессии
Познакомился со СтудИзбой благодаря своему другу, очень нравится интерфейс, количество доступных файлов, цена, в общем, все прекрасно. Даже сам продаю какие-то свои работы.
Студизба ван лав ❤
Очень офигенный сайт для студентов. Много полезных учебных материалов. Пользуюсь студизбой с октября 2021 года. Серьёзных нареканий нет. Хотелось бы, что бы ввели подписочную модель и сделали материалы дешевле 300 рублей в рамках подписки бесплатными.
Отличный сайт
Лично меня всё устраивает - и покупка, и продажа; и цены, и возможность предпросмотра куска файла, и обилие бесплатных файлов (в подборках по авторам, читай, ВУЗам и факультетам). Есть определённые баги, но всё решаемо, да и администраторы реагируют в течение суток.
Маленький отзыв о большом помощнике!
Студизба спасает в те моменты, когда сроки горят, а работ накопилось достаточно. Довольно удобный сайт с простой навигацией и огромным количеством материалов.
Студ. Изба как крупнейший сборник работ для студентов
Тут дофига бывает всего полезного. Печально, что бывают предметы по которым даже одного бесплатного решения нет, но это скорее вопрос к студентам. В остальном всё здорово.
Спасательный островок
Если уже не успеваешь разобраться или застрял на каком-то задание поможет тебе быстро и недорого решить твою проблему.
Всё и так отлично
Всё очень удобно. Особенно круто, что есть система бонусов и можно выводить остатки денег. Очень много качественных бесплатных файлов.
Отзыв о системе "Студизба"
Отличная платформа для распространения работ, востребованных студентами. Хорошо налаженная и качественная работа сайта, огромная база заданий и аудитория.
Отличный помощник
Отличный сайт с кучей полезных файлов, позволяющий найти много методичек / учебников / отзывов о вузах и преподователях.
Отлично помогает студентам в любой момент для решения трудных и незамедлительных задач
Хотелось бы больше конкретной информации о преподавателях. А так в принципе хороший сайт, всегда им пользуюсь и ни разу не было желания прекратить. Хороший сайт для помощи студентам, удобный и приятный интерфейс. Из недостатков можно выделить только отсутствия небольшого количества файлов.
Спасибо за шикарный сайт
Великолепный сайт на котором студент за не большие деньги может найти помощь с дз, проектами курсовыми, лабораторными, а также узнать отзывы на преподавателей и бесплатно скачать пособия.
Популярные преподаватели
Добавляйте материалы
и зарабатывайте!
Продажи идут автоматически
7186
Авторов
на СтудИзбе
250
Средний доход
с одного платного файла
Обучение Подробнее