Курсовая работа: Установка двустороннего экспонирования

Описание

Готовый курсовой проект по САУ, который был защищён в 2009-м году

«Основы проектирования систем автоматического управления оборудования электронных технологий »

на тему:

«УСТАНОВКА ДВУСТОРОННЕГО ЭКСПОНИРОВАНИЯ»


2010


ЗАДАНИЕ

на курсовой проект по курсу «Основы проектирования систем автоматического управления оборудования электронных технологий».


Тема проекта: Установка двустороннего экспонирования


1. Проработать описание работы установки, выбрать и обосновать состав ее основных целевых функций, сервисных функций, функций коррекции цели.

2. Разработать комплексную принципиальную схему, как совокупность системы целевых механизмов, системы их энергообеспечения и системы управления, связанных материальными, энергетическими и информационными потоками.

3. Описать механический, энергетический и информационный интерфейс компонентов машины. Дать техническое задание и техническое предложение на САУ и основные элементы машины.

4. Разработать принципиальную электрическую схему элемента САУ или САУ в целом.


Содержание графической части.

  1. Процессная модель установки..................................................1 л.
  2. Комплексная принципиальная схема........................................2 л.
  3. Принципиальная электрическая схема....................................1 л.


Содержание расчетно-пояснительной записки.

  1. Введение. Описание целевого, механического и энергетического интерфейса спроектированной установки совмещения и экспонирования.
  2. Описание процессной модели. Выбор и обоснование целевых, сервисных функций, и функций коррекции цели.
  3. Техническое задание и техническое предложение на систему управления машины по приведенной в Приложении 1 форме.
  4. Описание комплексной принципиальной схемы ФС. Обоснование структурно-компоновочного решения, выбор и согласование уровней потоков элементов.
  5. Документы, сопровождающие комплексную принципиальную схему:
  6. перечень элементов ПЭ;
  7. перечень потоков и сигналов ПС;
  8. технические задания на основные подсистемы и узлы машины ТЗ.
  9. Информационный поиск датчиков и исполнительных элементов машины и ее САУ, описание целевого, механического, энергетического и информационного интерфейса этих элементов ОЭ.
  10. Расчет и описание принципиальной электрической схемы.
  11. Заключение.








Содержание


Реферат…………..……………………………………………………………..…......4

1.Введение……………………………………………………………………….…...6

2. Описание процессной модели…………………………………….……………..6

3. Выбор сервисных функций………….…………………………....……………..10

4. Выбор функций коррекции цели………….…………………………………….11

5. Описание комплексной принципиальной схемы……………………………...11

6. Техническое задание на элементы и узлы машины……………………………12

7. Расчет операционного усилителя…………………………………………… .....17

8. Расчет сопротивления оптронной развязки.…………………..……………..….18

9. Описание блока питания…………………………………………………………19

10. Описание семисегментного индикатора………………………………………19

Заключение……………………………………..………………………………….…21

Список использованных источников………………………………………..……...22

Приложения……….……………………………………………………………….…23


Реферат


к курсовому проекту «Установка двухстороннего экспонирования»

Записка содержит 24 страниц, 7 рисунков, 1 таблицу.


Графические работы в объеме 4 листов выполнены на ПК с помощью программы КОМПАС v.10. Записка выполнена с использованием программного продукта Microsoft Word.

Целью данного курсового проекта является овладение навыками, методами и средствами комплексных разработок механических и электронных компонентов оборудования САУ, а также правилами и методами составления технического задания на программное обеспечение САУ.

Задачи проекта состоят в:

  1. распределении функций машины между различными компонентами и обоснование этих функций;
  2. постановке четких технических заданий перед разработчиками отдельных компонентов;
  3. выполнении технической документации на электронные компоненты.

В данном курсовом проекте рассмотрена система автоматизированного управления установкой двустороннего экспонирования ― оборудование для формирования скрытого изображения элементов печатных плат в слое фоторезиста при его контактном экспонировании.

Рассмотрены основные узлы САУ и проведен расчет и проектирование частей системы управления.

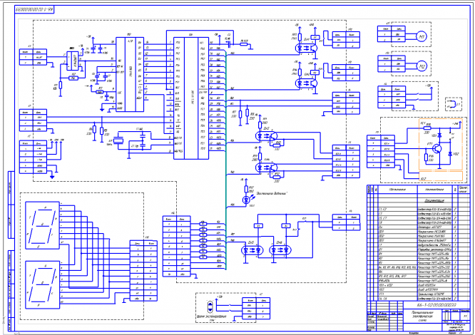
Проект выполнен в объеме 4 листов и расчетно-пояснительной записки. На первом листе приведена блок схема алгоритмов работы установки. На 2 листе показана принципиальная схема установки и таблица сигналов. На третьем листе проекта приведена комплексная принципиальная схема установки. На четвертом листе показана электрическая принципиальная схема микроконтроллера, ключи для управления вакуумными клапанами, ключи для управления двигателями заслонок в системе экспонирования и схема зажигания индикатора времени экспонирования.

















































  1. Введение


Экспонирование фоторезиста для формирования топологии печатных плат занимает особое место в комплексе операций микролитографии, она является одной из важнейших и наиболее сложных операций. Микро- и нанометровые размеры элементов, десятки и сотни тысяч элементов в каждом модуле, десятки и сотни модулей на каждой подложке, размеры которой превышают размеры отдельных элементов в десятки тысяч раз, - все это ставит задачу формирования таких изображений в ряд наиболее сложных проблем современной науки и техники. Эта задача еще более усложняется при второй и последующих литографиях, когда появляется необходимость совмещения топологических слоев, а неплоскостность подложек резко возрастает из-за их коробления во время многократных высокотемпературных обработок.

В производстве ПП проблема формирования скрытого изображения топологии в настоящее время стоит так же остро, как и в микротехнике. Соотношение размера элемента с рабочим полем платы примерно соответствует порядку ИС, а критические размеры топологии составляют единицы микрометров. К тому же печатные платы так же относятся к многослойным структурам, т.е. присутствует проблема совмещения ранее изготовленных слоев. Оборудование для формирования микроизображений является самостоятельным классом сложного оптико-механического оборудования. В него входят установки для изготовления различного вида шаблонов, а также установки для переноса изображений шаблонов на подложки. В данном проекте рассмотрена установка двустороннего контактного экспонирования ПП.

При контактной фотолитографии экспонирование ведется при непосредственном контакте подложки и фотошаблона. При таком методе экспонирования возникает ряд проблем, которые влияют на качество полученного изображения. Данные проблемы можно классифицировать как дефекты изображения, которые могут привести к браку всего изделия, и погрешность изображения топологического рисунка, возникающая в результате оптических явлений.

В настоящее время к установкам экспонирования предъявляются высокие требования. Они должны быть автоматическими, обладать высокой точностью и производительностью, обладать универсальностью.

В соответствии с этим проектируемая установка должна обладать следующими характеристиками:

- высокое разрешение

- высокая производительность

- низкая стоимость процесса

- универсальность

- возможность выпуска плат с большим рабочим полем

- высокое быстродействие

- удобство переналадки

- возможность получения элементов размерами 20…50 мкм

Характеристики курсовой работы

Список файлов

Установка двустороннего экспонирования
Презентация.ppt
Прочти меня.txt
РПЗ.doc
Чертёж (1).cdw
Чертёж (2).cdw
Чертёж (3).cdw
Чертёж (4).cdw
Картинка-подпись
Зарабатывай на студизбе! Просто выкладывай то, что так и так делаешь для своей учёбы: ДЗ, шпаргалки, решённые задачи и всё, что тебе пригодилось.
Начать зарабатывать

Комментарии

Нет комментариев
Стань первым, кто что-нибудь напишет!
Поделитесь ссылкой:
Цена: 1 200 руб.
Расширенная гарантия +3 недели гарантии, +10% цены
Рейтинг автора
4,79 из 5
Поделитесь ссылкой:
Сопутствующие материалы

Подобрали для Вас услуги

-26%
Вы можете использовать курсовую работу для примера, а также можете ссылаться на неё в своей работе. Авторство принадлежит автору работы, поэтому запрещено копировать текст из этой работы для любой публикации, в том числе в свою курсовую работу в учебном заведении, без правильно оформленной ссылки. Читайте как правильно публиковать ссылки в своей работе.
Свежие статьи
Популярно сейчас
Зачем заказывать выполнение своего задания, если оно уже было выполнено много много раз? Его можно просто купить или даже скачать бесплатно на СтудИзбе. Найдите нужный учебный материал у нас!
Ответы на популярные вопросы
Да! Наши авторы собирают и выкладывают те работы, которые сдаются в Вашем учебном заведении ежегодно и уже проверены преподавателями.
Да! У нас любой человек может выложить любую учебную работу и зарабатывать на её продажах! Но каждый учебный материал публикуется только после тщательной проверки администрацией.
Вернём деньги! А если быть более точными, то автору даётся немного времени на исправление, а если не исправит или выйдет время, то вернём деньги в полном объёме!
Да! На равне с готовыми студенческими работами у нас продаются услуги. Цены на услуги видны сразу, то есть Вам нужно только указать параметры и сразу можно оплачивать.
Отзывы студентов
Ставлю 10/10
Все нравится, очень удобный сайт, помогает в учебе. Кроме этого, можно заработать самому, выставляя готовые учебные материалы на продажу здесь. Рейтинги и отзывы на преподавателей очень помогают сориентироваться в начале нового семестра. Спасибо за такую функцию. Ставлю максимальную оценку.
Лучшая платформа для успешной сдачи сессии
Познакомился со СтудИзбой благодаря своему другу, очень нравится интерфейс, количество доступных файлов, цена, в общем, все прекрасно. Даже сам продаю какие-то свои работы.
Студизба ван лав ❤
Очень офигенный сайт для студентов. Много полезных учебных материалов. Пользуюсь студизбой с октября 2021 года. Серьёзных нареканий нет. Хотелось бы, что бы ввели подписочную модель и сделали материалы дешевле 300 рублей в рамках подписки бесплатными.
Отличный сайт
Лично меня всё устраивает - и покупка, и продажа; и цены, и возможность предпросмотра куска файла, и обилие бесплатных файлов (в подборках по авторам, читай, ВУЗам и факультетам). Есть определённые баги, но всё решаемо, да и администраторы реагируют в течение суток.
Маленький отзыв о большом помощнике!
Студизба спасает в те моменты, когда сроки горят, а работ накопилось достаточно. Довольно удобный сайт с простой навигацией и огромным количеством материалов.
Студ. Изба как крупнейший сборник работ для студентов
Тут дофига бывает всего полезного. Печально, что бывают предметы по которым даже одного бесплатного решения нет, но это скорее вопрос к студентам. В остальном всё здорово.
Спасательный островок
Если уже не успеваешь разобраться или застрял на каком-то задание поможет тебе быстро и недорого решить твою проблему.
Всё и так отлично
Всё очень удобно. Особенно круто, что есть система бонусов и можно выводить остатки денег. Очень много качественных бесплатных файлов.
Отзыв о системе "Студизба"
Отличная платформа для распространения работ, востребованных студентами. Хорошо налаженная и качественная работа сайта, огромная база заданий и аудитория.
Отличный помощник
Отличный сайт с кучей полезных файлов, позволяющий найти много методичек / учебников / отзывов о вузах и преподователях.
Отлично помогает студентам в любой момент для решения трудных и незамедлительных задач
Хотелось бы больше конкретной информации о преподавателях. А так в принципе хороший сайт, всегда им пользуюсь и ни разу не было желания прекратить. Хороший сайт для помощи студентам, удобный и приятный интерфейс. Из недостатков можно выделить только отсутствия небольшого количества файлов.
Спасибо за шикарный сайт
Великолепный сайт на котором студент за не большие деньги может найти помощь с дз, проектами курсовыми, лабораторными, а также узнать отзывы на преподавателей и бесплатно скачать пособия.
Популярные преподаватели
Добавляйте материалы
и зарабатывайте!
Продажи идут автоматически
7112
Авторов
на СтудИзбе
255
Средний доход
с одного платного файла
Обучение Подробнее