Курсовая работа: Установка диффузионной сварки

-24%

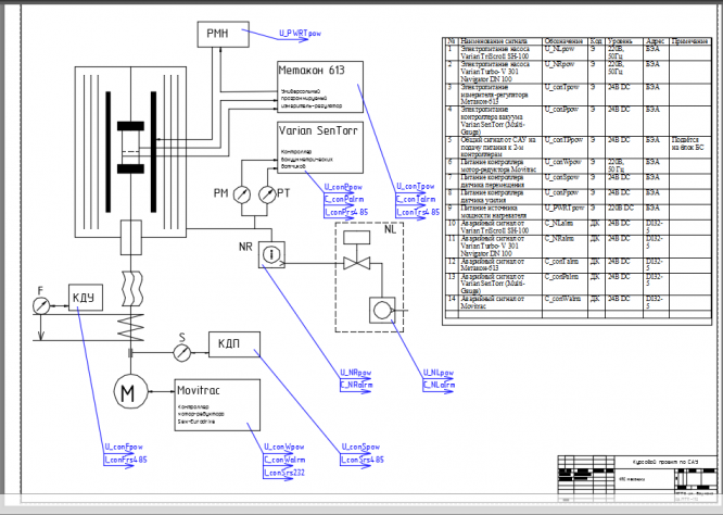
Описание

Курсовой проект по системам автоматического управления 2005-го года

Расчетно – пояснительная записка к курсовому проекту
«Основы электронных технологий»


на тему:

«Проектирование системы управления установки диффузионной сварки»


Москва

2005

Содержание


Задание_______________________________________________

1. Введение____________________________________________

2.Описание процессной модели. Выбор и обоснование целевых, сервисных функций и функций коррекции цели_______________________________________________

3.Техническое задание и техническое предложение на систему управления установки________________________

4.Описание КПС механики_____________________________

5.Документы, сопровождающие КПС____________________

6.Информационный поиск датчиков и исполнительных механизмов машины и её САУ________________________

7.Заключение_________________________________________


Список использованных источников____________________

Приложение___________________________________________





ЗАДАНИЕ

на курсовой проект по курсу «Основы проектирования систем автоматического управления оборудованием электронных технологий»


Тема проекта: _установка диффузионной сварки______________

______________________________________________________

1. Проработать описание работы машины, выбрать и обосновать состав его основных целевых функций, сервисных функций, функций коррекции цели.

2. Разработать комплексную принципиальную схему, как совокупность системы целевых механизмов, системы их энергообеспечения и системы управления, связанных материальными, энергетическими и информационными потоками.

3. Описать механический, энергетический и информационный интерфейс компонентов машины. Дать техническое задание и техническое предложение на САУ и основные элементы машины.
4. Разработать принципиальную электрическую схему элемента САУ или САУ в целом.


Содержание графической части.

1. Процессная модель машины....................................................1 л.

2. Комплексная принципиальная схема......................................2 л.

3. Принципиальная электрическая схема..................................1 л.


Содержание расчетно-пояснительной записки.

1.Введение. Описание целевого, механического и энергетического интерфейса спроектированной технологической машины.

2.Описание процессной модели. Выбор и обоснование целевых, сервисных функций, и функций коррекции цели.

3.Техническое задание и техническое предложение на систему управления машины по приведенной в Приложении 1 форме.

4. Описание комплексной принципиальной схемы ФС. Обоснование структурно-компоновочного решения, выбор и согласование уровней потоков элементов.

5. Документы, сопровождающие комплексную принципиальную схему:

-перечень элементов ПЭ;

-перечень потоков и сигналов ПС;

-технические задания на основные подсистемы и узлы машины ТЗ.

6. Информационный поиск датчиков и исполнительных элементов машины и ее САУ, описание целевого, механического, энергетического и информационного интерфейса этих элементов ОЭ.

7. Расчет и описание принципиальной электрической схемы.

8. Заключение.


1. Введение


Описание физики процесса диффузионной сварки и проведения работы


Диффузионная сварка в твердом состоянии – способ получения монолитного соединения, образовавшегося вследствие возникновения связей на атомном уровне, появившихся в результате максимального сближения поверхностей за счет локальной пластичности деформации при повышенной температуре, обеспечивающей взаимную диффузию в поверхностных слоях соединяемых материалов.

Диффузионная сварка – это процесс, при котором детали, находясь в тесном контакте при контролируемом давлении, нагреваются до заданной температуры в течение определенного периода времени. Эти заданные условия позволяют посредством местной пластической деформации, создающей максимальное сближение поверхностей, и массопереноса (диффузии) атомов между двумя соединяемыми частями детали обеспечить равнопрочность основного материала.

Диффузионная сварка обладает целым рядом достоинств: она не требует дорогостоящих припоев, электродов, флюсов, защитных газов, более того отпадает необходимость в последующей механической обработке, так как нет окалины, шлака и грата, что исключает потерю ценного металла, масса конструкции не увеличивается, что неизбежно при других видах сварки, детали не коробятся, свойства металла в зоне соединения не изменяются, поскольку нагрев локален; сварка происходит при невысоких температурах и давлениях; отпадает необходимость в термообработке; повышается качество изделий и увеличивается срок их службы.

Применение вакуума при диффузионной сварке позволяет получить соединение с минимальным содержанием вредных примесей, даже при сварке высокоактивных металлов. Диффузионная сварка наилучшем образом протекает при вакууме не ниже 10-2 мм рт. ст. или при бескислородной атмосфере инертного газа.

Диффузионная сварка – разновидность сварки давлением – происходит за счет взаимной диффузии атомов контактирующих частей при относительно длительном воздействии повышенной температуры и незначительной пластической деформации; сварное соединение образуется в результате диффузии атомов соединяемых частей через поверхность стыка как в твердом, так иногда и в жидком состоянии.

Соединяемые поверхности с помощью приложения сжимающего давления сближаются на расстоянии действия межатомных сил.

Сварку проводят в специальных сварочных установках.

За последнее время проведены важнейшие научно-технические и опытные работы, позволяющие значительно расширить применение диффузионной сварки практически во всех отраслях промышленности.

Таким образом, за сравнительно короткий срок диффузионная сварка нашла широкое применение; интерес к этому весьма прогрессивному и экономичному способу сварки, а также диффузионной металлургии и методу улучшения свойств металлов и сплавов путем их термовакуумной обработки постоянно растет.





Термодеформационный цикл сварки.

В течение всего процесса сварки давление остаточных газов в сварочной камере не должно превышать(5- l0-5 мм_рт.ст. ).

Параметрами сварки являются: температура, усилие сдавливания и время. В совокупности эти три параметра определяют термо­деформационный цикл сварки, т.е. диаграммы изменения температуры и усилия сдавливания во времени за один сварочный цикл.

Экспериментально установленный термодеформационный цикл сварки, обеспечивающий герметичность всех металлокерамических сое­динений одного изделия состоит из трех стадий. На первой стадии осуществляется нагрев изделия и изотермичекая выдержка при 580+_10)С в течение 30 мин. При этом происходит обезгаживание всех поверхностей изделия, в том числе и контактных по­верхностей керамики и металла.

На второй стадии производится охлаждение изделия и изотермическая выдержка при (500±10)°С в течение 30 мин с усилия сдавливания 200-250Н. в течение первых 15 мин и усилия 1100Н,создающего давление на металлические поверхности, превышающее предел текучести металла, в течении последующих 15 мин выдержки. При этом из-за пластической дефор­мации металла приложенное усилие стремится самопроизвольно снизить­ся до значения, соответствующего точке перехода в упругую деформа­цию, поэтому необходимо многократно восстанавливать первоначально приложенное усилие после каждого самопроизвольного спада. Таким образом, условная штриховая линия на диаграмме усилия сдавливания реально представляет собой пилообразную линию, в которой число циклов восстановления нагрузки подбирается экспериментально, исхо­дя из двух критериев: герметичности получаемых соединений и макси­мально допустимой радиальной деформации металлических выводов, оп­ределяемой габаритным размером изделия по чертежу. На данной стадии достигается полный физический контакт на микроуровне между соединяемыми поверхностями. Алюмокерамические соединения становятся неразъемными.

На третьей стадии осуществляется нагрев изделия до (580+_10)С с изотермической выдержкой в течение 60 мин, при этом усилие под­держивается на уровне 200-250 Н. Назначение этой стадии - интенси­фикация процессов диффузии для образования прочных и герметичных диффузионных соединений.

Скорость нагрева и охлаждения изделия в пределах термодефор­мационного цикла не должна превышать 30 град/мин.

Характеристики курсовой работы

Список файлов

Установка диффузионной сварки
sau_1.dwg
sau_2.dwg
sau_3.dwg
sau_4.dwg
zadanie.doc
Прочти меня.txt
РПЗ.doc
Картинка-подпись
Зарабатывай на студизбе! Просто выкладывай то, что так и так делаешь для своей учёбы: ДЗ, шпаргалки, решённые задачи и всё, что тебе пригодилось.
Начать зарабатывать

Комментарии

Нет комментариев
Стань первым, кто что-нибудь напишет!
Поделитесь ссылкой:
Цена: 1 200 909 руб.
Расширенная гарантия +3 недели гарантии, +10% цены
Рейтинг автора
4,79 из 5
Поделитесь ссылкой:
Сопутствующие материалы

Подобрали для Вас услуги

Вы можете использовать курсовую работу для примера, а также можете ссылаться на неё в своей работе. Авторство принадлежит автору работы, поэтому запрещено копировать текст из этой работы для любой публикации, в том числе в свою курсовую работу в учебном заведении, без правильно оформленной ссылки. Читайте как правильно публиковать ссылки в своей работе.
Свежие статьи
Популярно сейчас
Как Вы думаете, сколько людей до Вас делали точно такое же задание? 99% студентов выполняют точно такие же задания, как и их предшественники год назад. Найдите нужный учебный материал на СтудИзбе!
Ответы на популярные вопросы
Да! Наши авторы собирают и выкладывают те работы, которые сдаются в Вашем учебном заведении ежегодно и уже проверены преподавателями.
Да! У нас любой человек может выложить любую учебную работу и зарабатывать на её продажах! Но каждый учебный материал публикуется только после тщательной проверки администрацией.
Вернём деньги! А если быть более точными, то автору даётся немного времени на исправление, а если не исправит или выйдет время, то вернём деньги в полном объёме!
Да! На равне с готовыми студенческими работами у нас продаются услуги. Цены на услуги видны сразу, то есть Вам нужно только указать параметры и сразу можно оплачивать.
Отзывы студентов
Ставлю 10/10
Все нравится, очень удобный сайт, помогает в учебе. Кроме этого, можно заработать самому, выставляя готовые учебные материалы на продажу здесь. Рейтинги и отзывы на преподавателей очень помогают сориентироваться в начале нового семестра. Спасибо за такую функцию. Ставлю максимальную оценку.
Лучшая платформа для успешной сдачи сессии
Познакомился со СтудИзбой благодаря своему другу, очень нравится интерфейс, количество доступных файлов, цена, в общем, все прекрасно. Даже сам продаю какие-то свои работы.
Студизба ван лав ❤
Очень офигенный сайт для студентов. Много полезных учебных материалов. Пользуюсь студизбой с октября 2021 года. Серьёзных нареканий нет. Хотелось бы, что бы ввели подписочную модель и сделали материалы дешевле 300 рублей в рамках подписки бесплатными.
Отличный сайт
Лично меня всё устраивает - и покупка, и продажа; и цены, и возможность предпросмотра куска файла, и обилие бесплатных файлов (в подборках по авторам, читай, ВУЗам и факультетам). Есть определённые баги, но всё решаемо, да и администраторы реагируют в течение суток.
Маленький отзыв о большом помощнике!
Студизба спасает в те моменты, когда сроки горят, а работ накопилось достаточно. Довольно удобный сайт с простой навигацией и огромным количеством материалов.
Студ. Изба как крупнейший сборник работ для студентов
Тут дофига бывает всего полезного. Печально, что бывают предметы по которым даже одного бесплатного решения нет, но это скорее вопрос к студентам. В остальном всё здорово.
Спасательный островок
Если уже не успеваешь разобраться или застрял на каком-то задание поможет тебе быстро и недорого решить твою проблему.
Всё и так отлично
Всё очень удобно. Особенно круто, что есть система бонусов и можно выводить остатки денег. Очень много качественных бесплатных файлов.
Отзыв о системе "Студизба"
Отличная платформа для распространения работ, востребованных студентами. Хорошо налаженная и качественная работа сайта, огромная база заданий и аудитория.
Отличный помощник
Отличный сайт с кучей полезных файлов, позволяющий найти много методичек / учебников / отзывов о вузах и преподователях.
Отлично помогает студентам в любой момент для решения трудных и незамедлительных задач
Хотелось бы больше конкретной информации о преподавателях. А так в принципе хороший сайт, всегда им пользуюсь и ни разу не было желания прекратить. Хороший сайт для помощи студентам, удобный и приятный интерфейс. Из недостатков можно выделить только отсутствия небольшого количества файлов.
Спасибо за шикарный сайт
Великолепный сайт на котором студент за не большие деньги может найти помощь с дз, проектами курсовыми, лабораторными, а также узнать отзывы на преподавателей и бесплатно скачать пособия.
Популярные преподаватели
Добавляйте материалы
и зарабатывайте!
Продажи идут автоматически
7104
Авторов
на СтудИзбе
255
Средний доход
с одного платного файла
Обучение Подробнее