Курсовая работа: Установка для испытания тензомодулей

Описание

Курсовой проект был сдан и защищён в 2003-м году

РАСЧЁТНО-ПОЯСНИТЕЛЬНАЯ ЗАПИСКА

К КУРСОВОМУ ПРОЕКТУ НА ТЕМУ:

“Установка для испытания тензомодулей”


ИТ6Э.00.00.000 ПЗ


Москва, 2003

Содержание

Содержание. 2

Задание. 3

Реферат. 4

Введение. 5

1. Проработка комплексной принципиальной схемы установки. 9

1.1. КПС механики. 9

1.1.1. Блок давления ИТ6Э.01.00.000. 9

1.1.2. Пульт ИТ6Э.02.00.000. 9

1.1.3. Грузопоршневой дифференциальный манометр M4000/2DA.. 11

1.1.4. Блок подготовки воздуха ТСБД 31.16.000. 13

1.2. КПС системы энергообеспечения и управления. 14

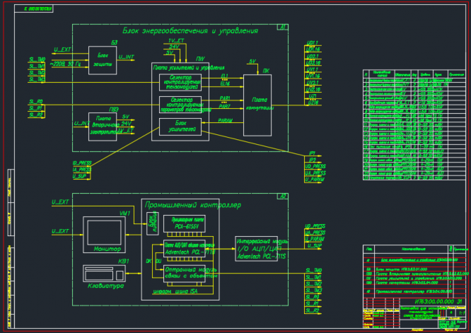
1.2.1. Блок энергообеспечения и управления ИТ6Э.03.00.000. 14

1.2.1.1. Блок защиты ИТ6Э.03.01.000. 14

1.2.1.2. Плата вторичного электропитания ИТ6Э.03.02.000. 14

1.2.1.3. Плата усилителей и управления ИТ6Э.03.03.000. 15

1.2.1.4. Плата коммутации ИТ6Э.03.04.000. 15

1.2.2. Блок промышленного контроллера ИТ6Э.04.00.000. 16

1.2.2.1. Клавиатура KBD-6304. 18

1.2.2.2. Промышленный плоский монитор FPM-30. 18

1.2.2.3. 15-ти слотовое шасси IPC-615 для промышленного компьютера. 18

1.2.2.4. Источник питания PS-250-BPS типа AT. 19

1.2.2.5. Процессорная плата PCA-6135/L.. 19

1.2.2.6. Плата аналогового и дискретного ввода/вывода PCL-711S/711B.. 21

1.2.2.7. Плата цифрового ввода-вывода PCI-1730. 22

2. Процессная модель. 24

3. Схемотехническая реализация. 28

3.1. Измерение параметров чувствительного элемента датчика давления. 28

3.2. Плата усилителей и управления. 29

3.3. Плата коммутации. 31

Список использованной литературы и источников. 34


Задание


на курсовой проект по системам автоматического управления оборудования электронных технологий.


Студент гр. МТ11-112 Ушков А.В. ________

(подпись)

Руководитель проекта Рябов В.Т. _________

(подпись)

Тема проекта: Установка для испытания тензомодулей


  1. Проработать описание работы машины, выбрать и обосновать состав его основных целевых функций, сервисных функций и функций коррекции цели. Разработать ТЗ на программное обеспечение.
  1. Разработать комплексную принципиальную схему, как совокупность системы целевых механизмов, системы их энергообеспечения и системы управления, связанных материальными, энергетическими и информационными потоками.
  2. Описать целевой, механический, энергетический и информационный интерфейс компонентов машины. Выбрать стандартные компоненты и поставить технические задания на оригинальные. Уточнить КПС.
  3. Разработать принципиальную электрическую схему оригинального компонента машины.


Содержание графической части.


  1. Процессная модель машины..................................................1 л.
  2. Комплексная принципиальная схема....................................2 л.
  3. Принципиальная электрическая схема.................................1 л.


Содержание расчетно-пояснительной записки.


  1. Введение.
  2. Описание процессной модели. Выбор и обоснование целевых, сервисных функций и функций коррекции цели. ТЗ на управляющую программу.
  3. Описание комплексной принципиальной схемы.
  4. Технические задания на оригинальные элементы и узлы машины.
  5. Выбор и обоснование стандартных компонентов машины: информационный поиск датчиков и исполнительных элементов, описание целевого, механического, энергетического и информационного интерфейса этих элементов.
  6. Расчет и описание принципиальной электрической схемы.
  7. Заключение.
  8. Источники информации.


Реферат


Курсовой проект содержит 4 листа формата А1, выполненных в среде системы автоматического проектирования (САПР) Mechanical Desktop 6.0 фирмы Autodesk с использованием программного продукта MechaniCS, фирмы Consistent Software, а также расчётно-пояснительную записку в количестве 106 листов формата А4, выполненных в среде подготовки текстовой документации Word XP c использованием формульного процессора MathType 5.0.

Курсовой проект содержит следующие этапы:

- анализ исходных данных на проектирование;

- анализ объекта проектирования;

- проработка описания работы машины, выбор и обоснование состава её основных целевых функций, сервисных функций, функций коррекции цели;

- разработка комплексной принципиальной схемы, как совокупности системы целевых механизмов, системы их энергообеспечения и системы управления, связанных материальными, энергетическими и информационными потоками;

- описание механического, энергетического и информационного интерфейса компонентов машины;

- разработка технического задания и технического предложения на информационно-измерительную систему (ИИС) и основные элементы машины;

- разработка принципиальной электрической схемы элемента ИИС.

В результате проделанной работы были сформулированы технические задания на основные элементы ИИС установки, разработана комплексная принципиальная схема, электрические принципиальные схемы узлов установки, проанализированы схемотехнические решения отдельных узлов установки.

Введение


В условиях быстро развивающейся измерительной техники бала и остаётся проблема чувствительного элемента для первичного преобразователя. За прошедшие сто лет появилось всего несколько фундаментальных разработок в этой области, включая интегральные преобразователи давления. Классический вариант преобразователя представляет собой мембрану, которая, деформируясь, передаёт воздействие через шток (передающий элемент) на балку (упругий элемент). Историческое развитие механоэлектрических преобразователей давления происходило в несколько этапов, каждый из которых характеризовался увеличением степени интеграции физико-конструктивных элементов преобразователя. Широкое развитие методов локального контролируемого травления полупроводниковых материалов позволило создать преобразователь давления с полностью интегральным чувствительным элементом, представляющим собой тонкую кремниевую мембрану с изготовленными на ней диффузионными тензорезисторами. Дальнейшее развитие преобразователей давления идёт по пути объединения в одной интегральной схеме чувствительного элемента, усилителей, и подстроечных элементов, используемых для балансировки, градуировки и термокомпенсации преобразователя.

Установка для испытания тензомодулей ИТ6Э предназначена для исследования чувствительных элементов (тензомодулей) датчиков перепада (разности) давлений, широко применяемых в узлах учёта энергоресурсов (вода, газ, пар). В реальных условиях обе камеры датчика находятся под воздействием рабочего (статического) давления, в десятки и сотни раз превышающем измеряемую разность давлений. При этом под воздействием рабочего давления происходит изменение метрологических характеристик датчика. Изменение выходного значения сигнала датчика давления при статическом давлении может происходить как из-за механического перекашивания его смачиваемых частей (мембран), так и за счёт перераспределения напряжений в чувствительном элементе (рис. 1, а). Для исследования и выявления причин, вызывающих изменение сигнала чувствительного элемента, и предназначена данная установка. Испытания тензомодулей (рис. 1, б) проводятся также с целью проверки следующих параметров чувствительного элемента:

- работоспособности;

- прочности мембраны;

- прочности электростатического соединения (анодной посадки) кремниевой мембраны на стекло;

- работоспособности защиты чувствительного элемента от перегрузки с помощью упора, осуществляемого жёстким центром;

- наличия гистерезиса в показаниях.

Техническая характеристика чувствительного элемента датчика дифференциального давления приведена в таблице 1.



а)

б)

Рис 1. Чувствительный элемент и тензомодуль датчика перепада давлений


Таблица 1. Техническая характеристика чувствительного элемента

Параметр

Размерность

Значение

Диапазон измеряемых давлений


0…200

Диапазон рабочих давлений


0…10

Диапазон рабочих температур


-60…+80

Напряжение питания


5

Выходной сигнал


не менее 70

Нелинейность


не более 0,2

Температурный гистерезис


не более 0,1

Временная стабильность выходного сигнала


не более 0,3 за 4 года

Температурный дрейф чувствительности


не более 0,02

Температурный дрейф нулевого сигнала


не более 0,04

Изменение нулевого сигнала от воздействия двухстороннего давления


не более 0,2

Марка стекла

-

Пирекс (ЛК-7)

Размер кристалла


4x4, 6х6


Принципиальная схема и техническая характеристика установки приведены на рисунке 2 и в таблице 2 соответственно.




Рис 2. Принципиальная схема установки (механический интерфейс)

Таблица 2. Техническая характеристика установки

Параметр

Размерность

Значение

Диапазон рабочих (статических) давлений в рабочей камере


0…10

Точность установки статического давления в рабочей камере



Наибольшее дифференциальное давление в рабочей камере


200

Точность воспроизведения дифференциального давления


20 (0,01)

Диапазон температур в рабочей камере


комнатная

Количество одновременно исследуемых тензомодулей


16


Установка работает следующим образом. Тензомодули в количестве 16 штук размещаются в гнёздах рабочей камеры БД1. Камера рассчитана на предельное давление 10 МПа. Подача рабочего (статического) давления в камеру осуществляется от источника избыточного давления (пневмосеть, компрессор, баллон) через блок подготовки воздуха А4, систему вентилей ВН3, ВН4, ВН6 блока давления А2 и вентиль ВН7 грузопоршневого манометра дифференциального давления. Блок подготовки воздуха конструктивно выполнен в виде одного устройства и состоит из регулятора давления и воздушного фильтра. Для создания перепада давлений в установке использован грузопоршневой манометр дифференциального давления (блок А2), включающий в себя измерительный П1 и уравновешивающий П2 поршни. Сброс давления по окончании цикла испытаний осуществляется с помощью вентилей ВН1, ВН2 и ВН5.

Загрузка и выгрузка тензомодулей, подача и сброс рабочего давления в испытательную камеру, а также создание требуемой разности давлений производятся оператором вручную.

Установка снабжена информационно-измерительной системой (ИИС), предназначенной для автоматического получения информации с тензомодулей, её обработки и выдачи в виде совокупности чисел, диаграмм и т.п. ИИС построена на базе микроЭВМ.

Информационные линии ИИС имеют гальваническую развязку с управляющей ЭВМ и платой ввода – вывода (АЦП/ЦАП) типа PCL-711S/711B. Коммутаторы предназначены для выбора одного из нескольких контролируемых тензомодулей, а также для подключения входа усилителя к источнику эталонного напряжения для самодиагностики и настройки. Усилители с регулируемым шагом усиления предназначены для усиления входных сигналов по напряжению и приведения уровня сигнала в рамки диапазона измерения АЦП.

Электропитание установки осуществляется от промышленной электросети переменного тока 220 В, 50 Гц. Источником сжатого воздуха является баллон.


Характеристики курсовой работы

Список файлов

Установка для испытания тензомодулей
RPZ.doc
Задание.doc
ИТ6Э_САУ.dwg
Прочти меня.txt
Картинка-подпись
Зарабатывай на студизбе! Просто выкладывай то, что так и так делаешь для своей учёбы: ДЗ, шпаргалки, решённые задачи и всё, что тебе пригодилось.
Начать зарабатывать

Комментарии

Нет комментариев
Стань первым, кто что-нибудь напишет!
Поделитесь ссылкой:
Цена: 1 200 руб.
Расширенная гарантия +3 недели гарантии, +10% цены
Рейтинг автора
4,79 из 5
Поделитесь ссылкой:
Сопутствующие материалы

Подобрали для Вас услуги

-66%
Вы можете использовать курсовую работу для примера, а также можете ссылаться на неё в своей работе. Авторство принадлежит автору работы, поэтому запрещено копировать текст из этой работы для любой публикации, в том числе в свою курсовую работу в учебном заведении, без правильно оформленной ссылки. Читайте как правильно публиковать ссылки в своей работе.
Свежие статьи
Популярно сейчас
Зачем заказывать выполнение своего задания, если оно уже было выполнено много много раз? Его можно просто купить или даже скачать бесплатно на СтудИзбе. Найдите нужный учебный материал у нас!
Ответы на популярные вопросы
Да! Наши авторы собирают и выкладывают те работы, которые сдаются в Вашем учебном заведении ежегодно и уже проверены преподавателями.
Да! У нас любой человек может выложить любую учебную работу и зарабатывать на её продажах! Но каждый учебный материал публикуется только после тщательной проверки администрацией.
Вернём деньги! А если быть более точными, то автору даётся немного времени на исправление, а если не исправит или выйдет время, то вернём деньги в полном объёме!
Да! На равне с готовыми студенческими работами у нас продаются услуги. Цены на услуги видны сразу, то есть Вам нужно только указать параметры и сразу можно оплачивать.
Отзывы студентов
Ставлю 10/10
Все нравится, очень удобный сайт, помогает в учебе. Кроме этого, можно заработать самому, выставляя готовые учебные материалы на продажу здесь. Рейтинги и отзывы на преподавателей очень помогают сориентироваться в начале нового семестра. Спасибо за такую функцию. Ставлю максимальную оценку.
Лучшая платформа для успешной сдачи сессии
Познакомился со СтудИзбой благодаря своему другу, очень нравится интерфейс, количество доступных файлов, цена, в общем, все прекрасно. Даже сам продаю какие-то свои работы.
Студизба ван лав ❤
Очень офигенный сайт для студентов. Много полезных учебных материалов. Пользуюсь студизбой с октября 2021 года. Серьёзных нареканий нет. Хотелось бы, что бы ввели подписочную модель и сделали материалы дешевле 300 рублей в рамках подписки бесплатными.
Отличный сайт
Лично меня всё устраивает - и покупка, и продажа; и цены, и возможность предпросмотра куска файла, и обилие бесплатных файлов (в подборках по авторам, читай, ВУЗам и факультетам). Есть определённые баги, но всё решаемо, да и администраторы реагируют в течение суток.
Маленький отзыв о большом помощнике!
Студизба спасает в те моменты, когда сроки горят, а работ накопилось достаточно. Довольно удобный сайт с простой навигацией и огромным количеством материалов.
Студ. Изба как крупнейший сборник работ для студентов
Тут дофига бывает всего полезного. Печально, что бывают предметы по которым даже одного бесплатного решения нет, но это скорее вопрос к студентам. В остальном всё здорово.
Спасательный островок
Если уже не успеваешь разобраться или застрял на каком-то задание поможет тебе быстро и недорого решить твою проблему.
Всё и так отлично
Всё очень удобно. Особенно круто, что есть система бонусов и можно выводить остатки денег. Очень много качественных бесплатных файлов.
Отзыв о системе "Студизба"
Отличная платформа для распространения работ, востребованных студентами. Хорошо налаженная и качественная работа сайта, огромная база заданий и аудитория.
Отличный помощник
Отличный сайт с кучей полезных файлов, позволяющий найти много методичек / учебников / отзывов о вузах и преподователях.
Отлично помогает студентам в любой момент для решения трудных и незамедлительных задач
Хотелось бы больше конкретной информации о преподавателях. А так в принципе хороший сайт, всегда им пользуюсь и ни разу не было желания прекратить. Хороший сайт для помощи студентам, удобный и приятный интерфейс. Из недостатков можно выделить только отсутствия небольшого количества файлов.
Спасибо за шикарный сайт
Великолепный сайт на котором студент за не большие деньги может найти помощь с дз, проектами курсовыми, лабораторными, а также узнать отзывы на преподавателей и бесплатно скачать пособия.
Популярные преподаватели
Добавляйте материалы
и зарабатывайте!
Продажи идут автоматически
7214
Авторов
на СтудИзбе
248
Средний доход
с одного платного файла
Обучение Подробнее