Лабораторная работа 2: Исследование свойств усилителя с ООС
Описание
Цель работы
Исследование влияния отрицательной обратной связи на основные показатели усилителя при различных видах обратной связи.
Изучение работы программы схемотехнического моделирования MicroCap
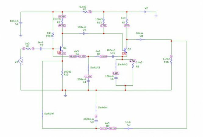
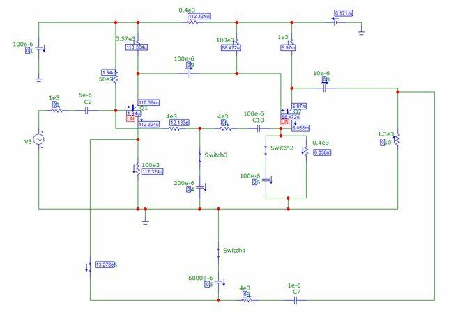
![]()
Параметры транзисторов:
rбб =66.7 Ом, объемное сопротивление базы – параметр, который определяется материалом базы (удельное сопротивление) и толщиной базы
Ск=3 пФ, емкость коллекторного перехода - емкость между выводами базы и коллектора транзистора при заданных обратном напряжении коллектор-база и разомкнутой эмиттерной цепи
h21э = 75, статический коэффициент усиления по току - отношение изменения тока коллектора к вызвавшему его изменению тока базы
h22э = 20 мкСм, выходная проводимость транзистора - проводимость транзистора между коллектором и эмиттером, 1/R
Iк0=1 мА, постоянный ток - ток, протекающий из коллектора в базу при разомкнутой эмиттерной цепи
fT =150 МГц, частота единичного усиления – частота, на которой коэффициент усиления равен единице
МТУСИ

















