Для студентов МГТУ им. Н.Э.Баумана по предмету Разработка программных системОтчет по лабораторной работе №4 (вариант №8)Отчет по лабораторной работе №4 (вариант №8)
5,0058
2021-04-042021-04-04СтудИзба
Лабораторная работа: Отчет по лабораторной работе №4 (вариант №8)
Описание
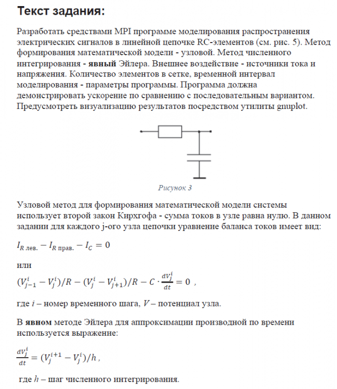
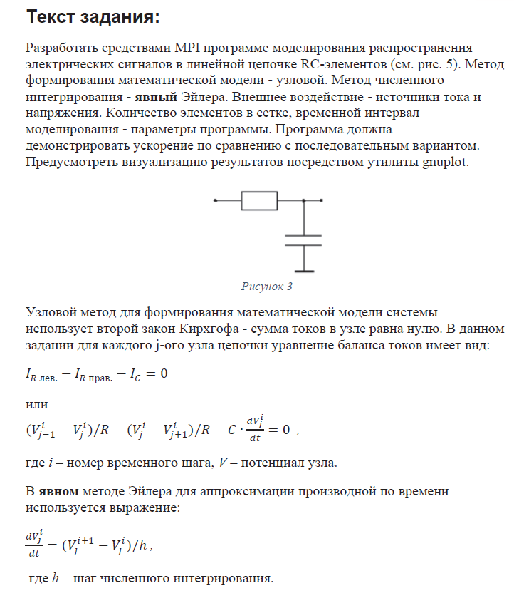
Характеристики лабораторной работы
Учебное заведение
Семестр
Просмотров
73
Размер
470,1 Kb
Список файлов
Отчет по лабораторной работе №4 (вариант №8) (2).pdf

НОВИНКА: отчеты по практикам! Поиск - по названию предприятия в тэге. База учебных материалов МГТУ им. Н.Э. Баумана в формате pdf, оригиналы файлов отсутствуют (если иное не оговорено в описании). Вопросы задавайте ДО покупки в комментариях под файлами.