Для студентов НИУ «МЭИ» по предмету Расчет радиотехнических цепейЛР №4 "Расчет радиотехнических цепей"ЛР №4 "Расчет радиотехнических цепей"
4,97514418
2023-05-012023-05-01СтудИзба
Лабораторная работа: ЛР №4 "Расчет радиотехнических цепей"
-50%
Описание
Зачтенная лабораторная работа №4 по предмету "расчет радиотехнических цепей", 4 семестр
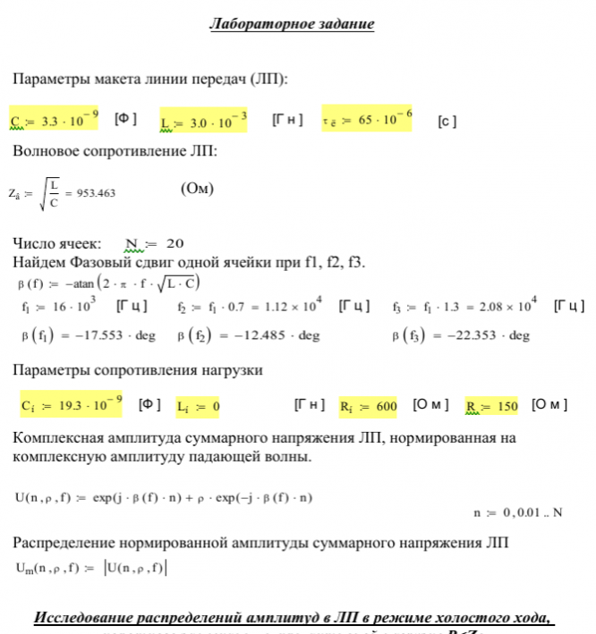
Цель работы: 1) экспериментальное изучение распространения электромагнитных колебаний вдоль линии передачи; 2) ознакомление с методикой измерения комплексных сопротивлений двухполюсников, на которые нагружена линия.
Пример оформления:
Показать/скрыть дополнительное описание
Цель работы: 1) экспериментальное изучение распространения электромагнитных колебаний вдоль линии передачи; 2) ознакомление с методикой измерения комплексных сопротивлений двухполюсников, на которые нагружена линия.
Пример оформления:

Показать/скрыть дополнительное описание
Лабораторная работа расчет радиотехнических цепей РРЦ МЭИ 4 семестр.
Характеристики лабораторной работы
Учебное заведение
Семестр
Программы
Просмотров
1
Качество
Идеальное компьютерное
Размер
825,91 Kb
Список файлов
ЛР 4 РРЦ 1.pdf
ЛР 4 РРЦ 2.pdf

Спасибо за покупку! Я буду очень рад, если поставишь справедливую оценку купленному файлу :3 Ищи больше работ в моём профиле, там много нужного тебе!