Для студентов НГТУ по предмету Радиофизика и электроникаРГЗ - Основы теории электромагнетизмаРГЗ - Основы теории электромагнетизма
4,92523692
2021-10-112021-10-11СтудИзба
Курсовая работа: РГЗ - Основы теории электромагнетизма
Описание
Характеристики курсовой работы
Предмет
Учебное заведение
Семестр
Просмотров
10
Качество
Файлы различного качества
Размер
1,91 Mb
Список файлов
РГЗ - Основы теории электромагнетизма
РГР - Основы теории электромагнетизма - Задача 7.docx
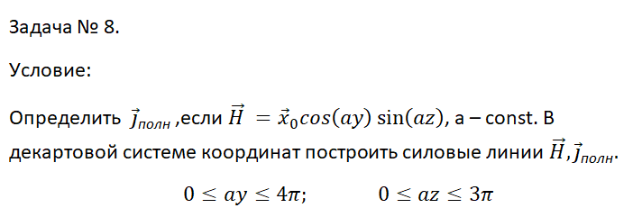
РГР - Основы теории электромагнетизма - Задача 8.docx
РГР - Основы теории электромагнетизма - Задача 13.JPG
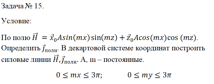
РГР - Основы теории электромагнетизма - Задача 15.docx
РГР - Основы теории электромагнетизма - Задача 19.docx
РГР - Основы теории электромагнетизма - Задача 20.docx
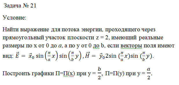
РГР - Основы теории электромагнетизма - Задача 21.docx
РГР - Основы теории электромагнетизма - Задача 22.JPG

Вам все понравилось? Получите кэшбэк - 40 рублей на Ваш счёт при покупке. Поставьте оценку и напишите положительный комментарий к купленному файлу. После Вы получите деньги на ваш счет.