Решение по оптимизации: графический и симплекс-методы
Задача: Решение задач линейного программирования: графический и симплекс-метод на Python
Задача 1 ( вариант 9)
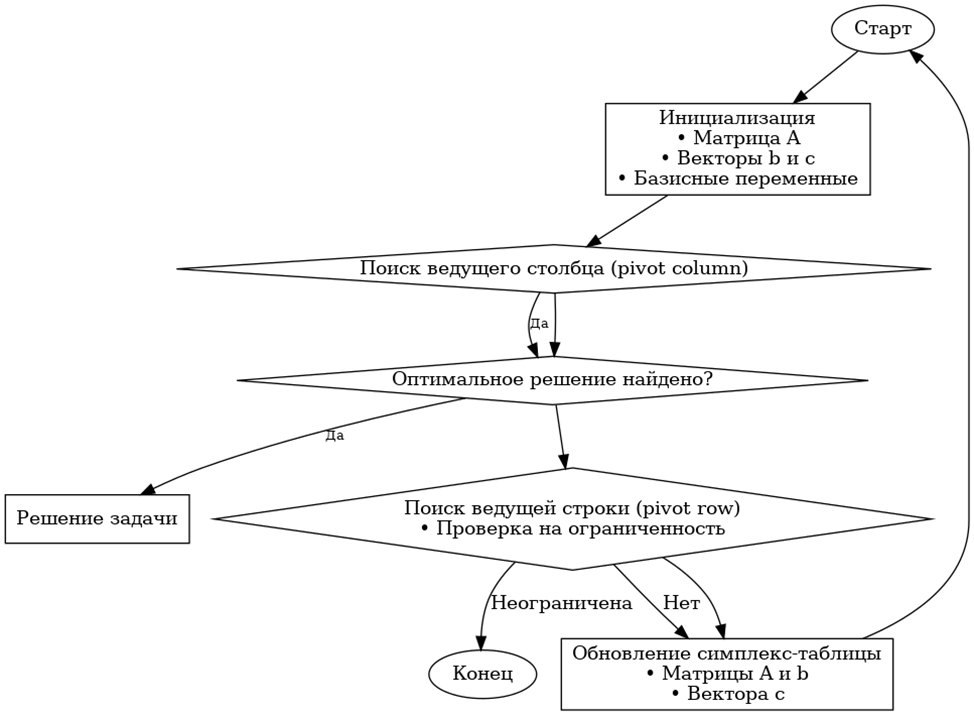
Задача 2 ( вариант 9)
Показать/скрыть дополнительное описаниеПрактическая работа по линейному программированию с двумя примерами: графическое решение с matplotlib и реализация симплекс-метода. Включены блок-схемы, полный код и результаты; подходит для студентов прикладных направлений..
Характеристики решённой задачи
Предмет
Учебное заведение
Семестр
Просмотров
1
Размер
146,91 Kb
Список файлов
Практическая_работа_ФБО_2.docx
🎓 Никольский - Помощь студентам 📚 Любые виды работ: тесты, сессии под ключ, практики, курсовые и дипломные с гарантией результата ✅ Все услуги под ключ ✅ Знаем все тонкости именно вашего ВУЗа ✅ Сдадим или вернем деньги
Комментарии
Нет комментариев
Стань первым, кто что-нибудь напишет!
ВГУИТ
nikolskypomosh













