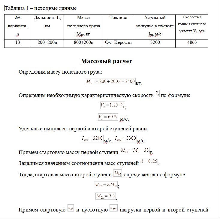
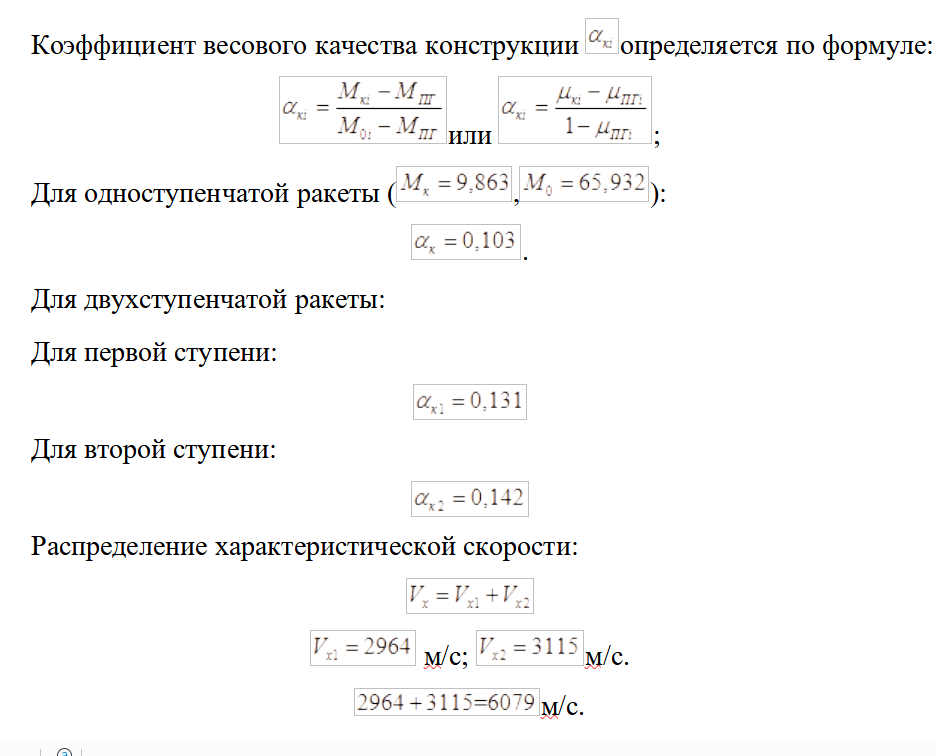
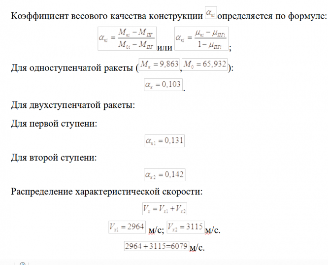
Для студентов МГТУ им. Н.Э.Баумана по предмету Проектирование летательных аппаратовКривые МихайловаКривые Михайлова
5,00513
2023-09-082023-09-08СтудИзба
ДЗ: Кривые Михайлова
Описание
Характеристики домашнего задания
Учебное заведение
Семестр
Просмотров
17
Размер
223,66 Kb
Преподаватели
Список файлов
ДЗ2_2.docx
Комментарии
Нет комментариев
Стань первым, кто что-нибудь напишет!
МГТУ им. Н.Э.Баумана



















