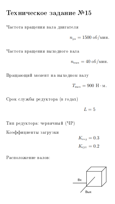
Для студентов СамГТУ по предмету Прикладная механикаЧервячный редукторЧервячный редуктор
5,0053139
2024-07-292024-07-29СтудИзба
ДЗ: Червячный редуктор вариант 15
Описание
Содержание
1. Введение
2. Кинематический и силовой анализ привода.
2.1 Расчет частоты вращения каждого вала. .
2.2 Расчет крутящего момента на каждом валу.
2.3 Расчет потребной мощности и выбор электродвигателя
3. Выбор материала и расчет допускаемых напряжений для червячных колес
3.1 Выбор материала и термообработки .
3.2 Расчет допускаемых напряжений на контактную выносливость
3.3 Расчет допускаемых напряжений на изгибную выносливость
4. Расчет передачи
4.1 Проектный расчет передачи
1.2 Проверочные расчеты передачи на контактную и изгибную выносливость .
4.3 Усилия в зацеплении
5. Эскизное проектирование
5.1 Входной вал
5.2 Выходной вал
5.3 Расчет элементов червячного колесе
6. Подбор и проверочный расчет шпоночных соединений
6.1 Входной вал
6.2 Выходной вал
7. Проверочный расчет выходного вала на усталостную выносливость
8. Расчет коэффициента запаса усталостной прочности
![]()
1. Введение
2. Кинематический и силовой анализ привода.
2.1 Расчет частоты вращения каждого вала. .
2.2 Расчет крутящего момента на каждом валу.
2.3 Расчет потребной мощности и выбор электродвигателя
3. Выбор материала и расчет допускаемых напряжений для червячных колес
3.1 Выбор материала и термообработки .
3.2 Расчет допускаемых напряжений на контактную выносливость
3.3 Расчет допускаемых напряжений на изгибную выносливость
4. Расчет передачи
4.1 Проектный расчет передачи
1.2 Проверочные расчеты передачи на контактную и изгибную выносливость .
4.3 Усилия в зацеплении
5. Эскизное проектирование
5.1 Входной вал
5.2 Выходной вал
5.3 Расчет элементов червячного колесе
6. Подбор и проверочный расчет шпоночных соединений
6.1 Входной вал
6.2 Выходной вал
7. Проверочный расчет выходного вала на усталостную выносливость
8. Расчет коэффициента запаса усталостной прочности

Характеристики домашнего задания
Предмет
Учебное заведение
Вариант
Просмотров
2
Качество
Идеальное компьютерное
Размер
466,47 Kb
Список файлов
эскизная компановка.cdw
записка.pdf
зацепление.cdw

Если нужен другой вариант работы или отдельная задача из любой работы, пишите в комментарии