Для студентов СамГТУ по предмету Прикладная механикаКонический редукторКонический редуктор
5,0053115
2024-07-292024-07-29СтудИзба
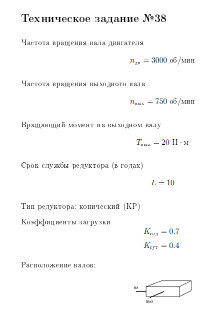
ДЗ: Конический редуктор вариант 38
Описание
Содержание
1. Введение
2. Расчет мощности и выбор двигателя
3. Кинематический и силовой анализ
4. Выбор материала и расчет допускаемых напряжений
5. Расчет прямозубой конической передачи
6. Проектный расчет валов. Подбор подшипников
6.1 Входной вал
6.2 Выходной вал
7. Расчет элементов червячного колесо
8. Подбор и проверочный расчет шпоночных соединений
8.1 Входной вал
8.2 Выходной вал
9. Проверочный расчет выходного вала
9.1 Расчет и построение эпюр изгибающих моментов
9.2 Расчет коэффициента запаса усталостной прочности
![]()
1. Введение
2. Расчет мощности и выбор двигателя
3. Кинематический и силовой анализ
4. Выбор материала и расчет допускаемых напряжений
5. Расчет прямозубой конической передачи
6. Проектный расчет валов. Подбор подшипников
6.1 Входной вал
6.2 Выходной вал
7. Расчет элементов червячного колесо
8. Подбор и проверочный расчет шпоночных соединений
8.1 Входной вал
8.2 Выходной вал
9. Проверочный расчет выходного вала
9.1 Расчет и построение эпюр изгибающих моментов
9.2 Расчет коэффициента запаса усталостной прочности

Характеристики домашнего задания
Предмет
Учебное заведение
Вариант
Просмотров
1
Качество
Идеальное компьютерное
Размер
405,82 Kb
Список файлов
записка.pdf
зацепление.cdw
эскизная компановка.cdw

Если нужен другой вариант работы или отдельная задача из любой работы, пишите в комментарии