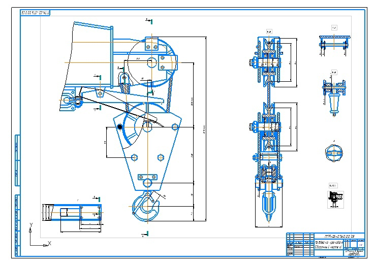
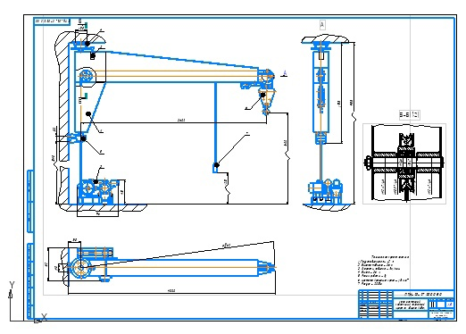
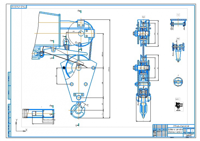
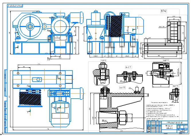
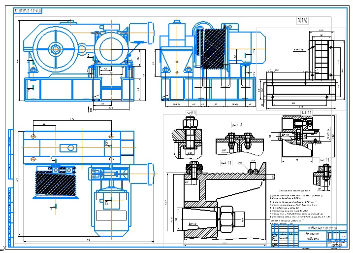
Для студентов МГТУ им. Н.Э.Баумана по предмету Подъёмно-транспортные машины (ПТМ)Кран настенный консольный поворотный с углом поворота не менее 160Кран настенный консольный поворотный с углом поворота не менее 160
5,0052
2023-02-252024-11-27СтудИзба
Курсовая работа 3: Кран настенный консольный поворотный с углом поворота не менее 160 вариант 7
-64%
Описание
Защищено на 5
При попупке оставьте комментарии и Вы можете получить подарок!! 🎁 🎁🎁🎁
Все чертежи выполнены в КОМПАС и РПЗ в Word.








Характеристики курсовой работы
Учебное заведение
Семестр
Номер задания
Вариант
Программы
Просмотров
75
Качество
Идеальное компьютерное
Размер
1,05 Mb
Список файлов
Spetsifikatsia.spw
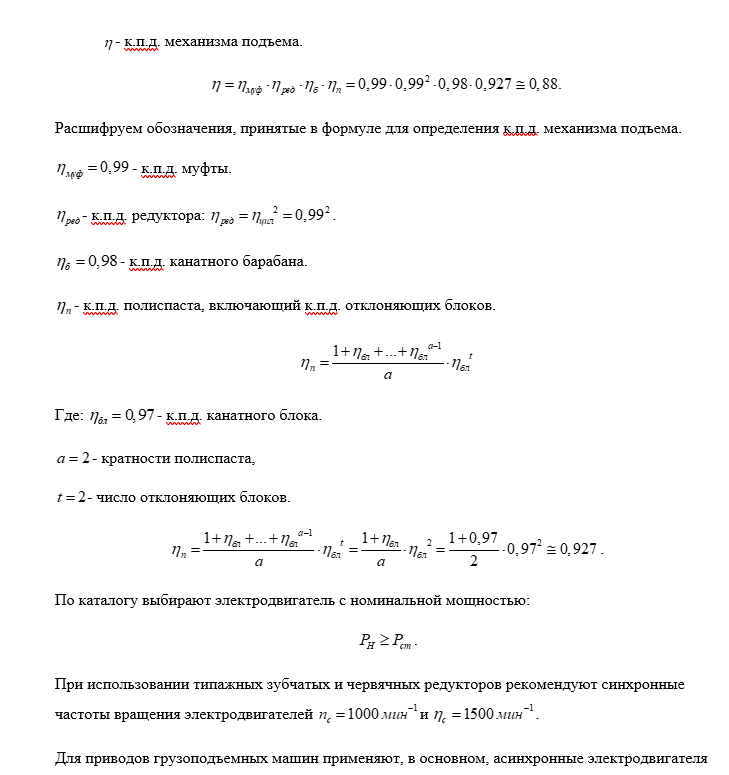
Расчет.docx
Спецификация.pdf
Спецификация1.pdf
лист 1.cdw
лист 2.cdw
лист 3 -2.cdw

Ваше удовлетворение является нашим приоритетом, если вы удовлетворены нами, пожалуйста, оставьте нам 5 ЗВЕЗД и позитивных комментариев. Спасибо большое!. Смотрите файлы в моем профиле, там есть много полезных !