Для студентов МГТУ им. Н.Э.Баумана по предмету Параллельные методы и алгоритмыОтчет по лабораторной работе №3 "Исследование эффективности статической балансировки загрузки МВС с помощью имитационного моделирования" (вариант №18)Отчет по лабораторной работе №3 "Исследование эффективности статической балансировки загрузки МВС с помощью имитационного моделирования" (вариант №18)
5,0053
2021-04-082021-04-08СтудИзба
Отчет по лабораторной работе №3 "Исследование эффективности статической балансировки загрузки МВС с помощью имитационного моделирования" (вариант №18)
Бестселлер
Описание
Содержание:
1. Постановка задачи
2. Схема балансировки загрузки
3. Практическая часть
4. Результаты
Литература
Приложение 1
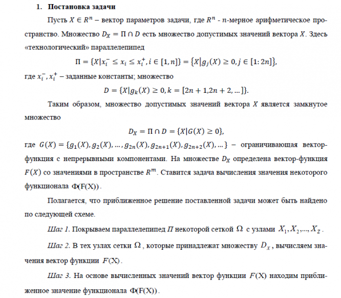
1. Постановка задачи
2. Схема балансировки загрузки
3. Практическая часть
4. Результаты
Литература
Приложение 1



Характеристики лабораторной работы
Учебное заведение
Просмотров
17
Размер
627,2 Kb
Список файлов
Отчет по лабораторной работе №3 (вариант №18).pdf

НОВИНКА: отчеты по практикам! Поиск - по названию предприятия в тэге. База учебных материалов МГТУ им. Н.Э. Баумана в формате pdf, оригиналы файлов отсутствуют (если иное не оговорено в описании). Вопросы задавайте ДО покупки в комментариях под файлами.