Для студентов МГТУ им. Н.Э.Баумана по предмету Параллельные методы и алгоритмыОтчет по лабораторной работе №3 "Исследование эффективности статической балансировки загрузки МВС с помощью имитационного моделирования"Отчет по лабораторной работе №3 "Исследование эффективности статической балансировки загрузки МВС с помощью имитационного моделирования"
5,0051
2021-04-022021-04-02СтудИзба
Отчет по лабораторной работе №3 "Исследование эффективности статической балансировки загрузки МВС с помощью имитационного моделирования"
Описание
Содержание:
1 Постановка задачи
2 Схема используемых методов балансировки загрузки
3 Практическая часть
4 Программа
Фрагмент файла:
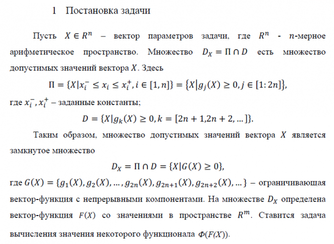
1 Постановка задачи
2 Схема используемых методов балансировки загрузки
3 Практическая часть
4 Программа
Фрагмент файла:

Характеристики лабораторной работы
Учебное заведение
Просмотров
13
Размер
604,4 Kb
Список файлов
Отчет по лабораторной работе №3.pdf

НОВИНКА: отчеты по практикам! Поиск - по названию предприятия в тэге. База учебных материалов МГТУ им. Н.Э. Баумана в формате pdf, оригиналы файлов отсутствуют (если иное не оговорено в описании). Вопросы задавайте ДО покупки в комментариях под файлами.